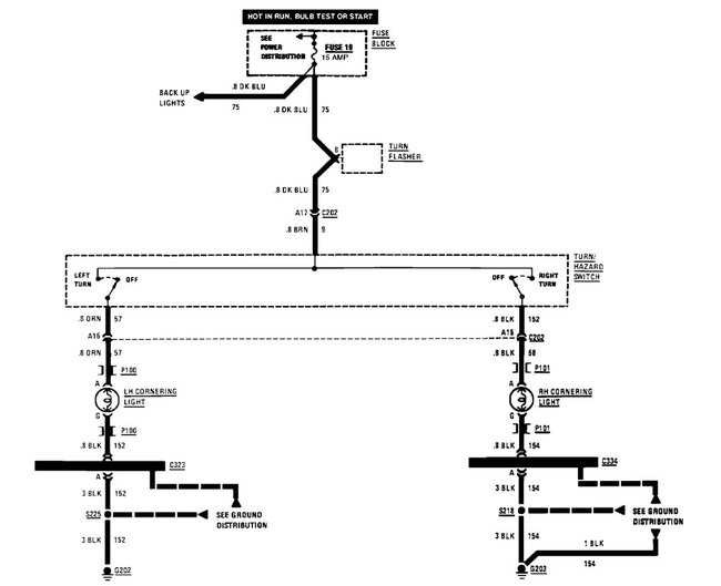
My turn signals quit blinking, but the lights illuminate manually, no burned out bulbs or brake lights. Gone for a few days, came back and battery is dead. Is it a bad relay switch? Where is it located and can I replace it myself?
Jun 10, 2014 at 10:16 AM
