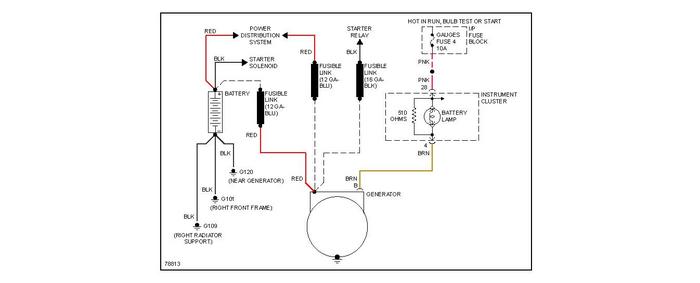
I am working on my friends 96 Blazer. After purchasing the vehicle, on the drive home it died. The battery was shot so i replaced it with a brand new battery which was tested at the point of purchase so I know the battery is good. Still no power, PERIOD, nothing! Where would the fusible link be? I tried following the positive battery cable but could not see it.
Feb 5, 2019 at 7:37 PM
(Merged)