Check engine light on and codes P0441 and P0446

1999 TOYOTA CAMRY
142,000 MILES • 3.3L • 4 CYL • 2WD • AUTOMATIC
Avatar
JEFF NASH
  • MEMBER
  • 2 POSTS
Was troubleshooting above codes I removed charcoal canister from vehicle and replaced purge solenoid VSV 90910-12271 (circled in red) and a slightly cracked vent hose (the big one that's not connected on one end). Cleared the Check Engine Light by disconnecting the battery for a while. CEL came back in about 60 miles. Now I've got P0441 and P0446. It seems I connected one or more of the vacuum hoses incorrectly (P0441). None of the drawings I've found on-line match my vehicle. Was thinking of changing the other VSV (green Arrow). The one in my vehicle has two ports. This drawing shows one port. It attaches to the canister by being impaled on this bracket. Ridiculous. Can you share a detailed diagram of the vacuum hoses? Any other suggestions. The canister seems solid. No cracks, dents, or leaking charcoal.
May 11, 2020 at 7:54 AM
Advertisement
Avatar
JACOBANDNICKOLAS
  • CERTIFIED EXPERT
  • 110,175 POSTS
Hi,

I attached 3 pics below. Let me know if they help. I hope they do, but if not, here are diagnostics.

For the P0441 and P0446, here is a diagnostic flow chart for determining the cause. The attached pics correlate with the directions.

I am adding these diagnostics (which are excessive) because they relate to both codes you have. If the vacuum schematics I provided (pics 1-3) don't help, I hope this does.

________________________-

1999 Toyota Camry LE Sedan V6-3.0L (1MZ-FE)
Inspection Procedures
Vehicle ALL Diagnostic Trouble Codes ( DTC ) Testing and Inspection P Code Charts P0441 Inspection Procedures
INSPECTION PROCEDURES
DTC P0441 Evaporative Emission Control System Incorrect Purge Flow


pic 4

CIRCUIT DESCRIPTION
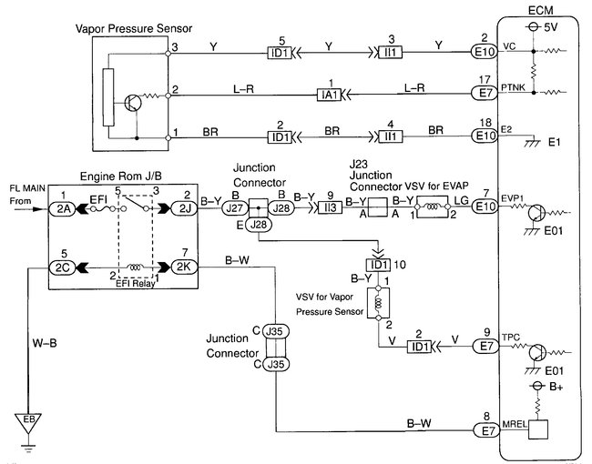
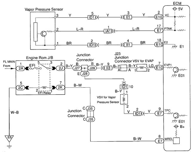
The vapor pressure sensor and VSV for vapor pressure sensor are used to detect abnormalities in the evaporative emission control system.
The ECM decides whether there is an abnormality in the evaporative emission control system based on the vapor pressure sensor signal.
DTCs P0441 and P0446 are recorded by the ECM when evaporative emissions leak from the components within the dotted line in fig, or when there is a malfunction in either the VSV for EVAP, the VSV for vapor pressure sensor, or in the vapor pressure sensor itself.


pic 5

DETECTING CONDITIONS


pic 6

WIRING DIAGRAM

INSPECTION PROCEDURE

HINT:
- If DTCs P0441, P0446, P0450 or P0451 is output after DTC P0440, first troubleshoot DTCs P0441, P0446, P0450 or P0451. If no malfunction is detected, troubleshoot DTC P0440 next.
- Read freeze frame data using TOYOTA hand-held tester or OBD II scan tool. Because freeze frame records the engine conditions when the malfunction is detected, when troubleshooting it is useful for determining whether the vehicle was running or stopped, the engine warmed up or not, the air-fuel ratio lean or rich, etc. at the time of the malfunction.
- When the ENGINE RUN TIME in the freeze frame data is less than 200 seconds, carefully check the VSV for EVAP, charcoal canister and vapor pressure sensor.

Step 1
pic 7

Step 2
pic 8

Step 3
pic 9


Step 4
pic 10


Step 5
pic 11

Step 6
pic 12

Step 7
pic 13

Step 8
pic 14

Step 9
pic 15

Step 10
pic 16

Step 11
pic 17

Step 12
pic 18

Step 13
pic 19

Step 14
pic 20

Step 15
pic 21

Step 16
pic 22

Step 17
pic 23

TOYOTA hand-held Tester

Step 1
pic 24

Step 2
pic 25

Step 3
pic 26


Step 4
pic 27


Step 5
pic 28

Step 6
pic 29

Step 7
pic 30

Step 8
pic 31

Step 9
pic 32

Step 10
pic 33

Step 11
pic 34

Step 12
pic 35

OBD-II scan tool (excluding TOYOTA hand-held tester)

___________________________

Let me know if this helps or if you have other questions.

Take care,
Joe
May 11, 2020 at 8:05 PM
Avatar
JEFF NASH
  • MEMBER
  • 2 POSTS
Joe,
Thank you very much for putting a lot of effort into your response. I really appreciate your level of effort. This is great! I have no doubt I'll finally fix this long time problem - with your expert support.
Jeff
May 11, 2020 at 8:32 PM
Advertisement
Avatar
JACOBANDNICKOLAS
  • CERTIFIED EXPERT
  • 110,175 POSTS
Jeff, you are very welcome. Honestly, it's no trouble at all. Let me know what you find or if you have other questions. I almost didn't provide the flow charts simply because I worried It would be overwhelming. However, I'm glad to hear you are comfortable with it. Were the vacuum schematics correct for what you have?

Joe
May 11, 2020 at 8:35 PM