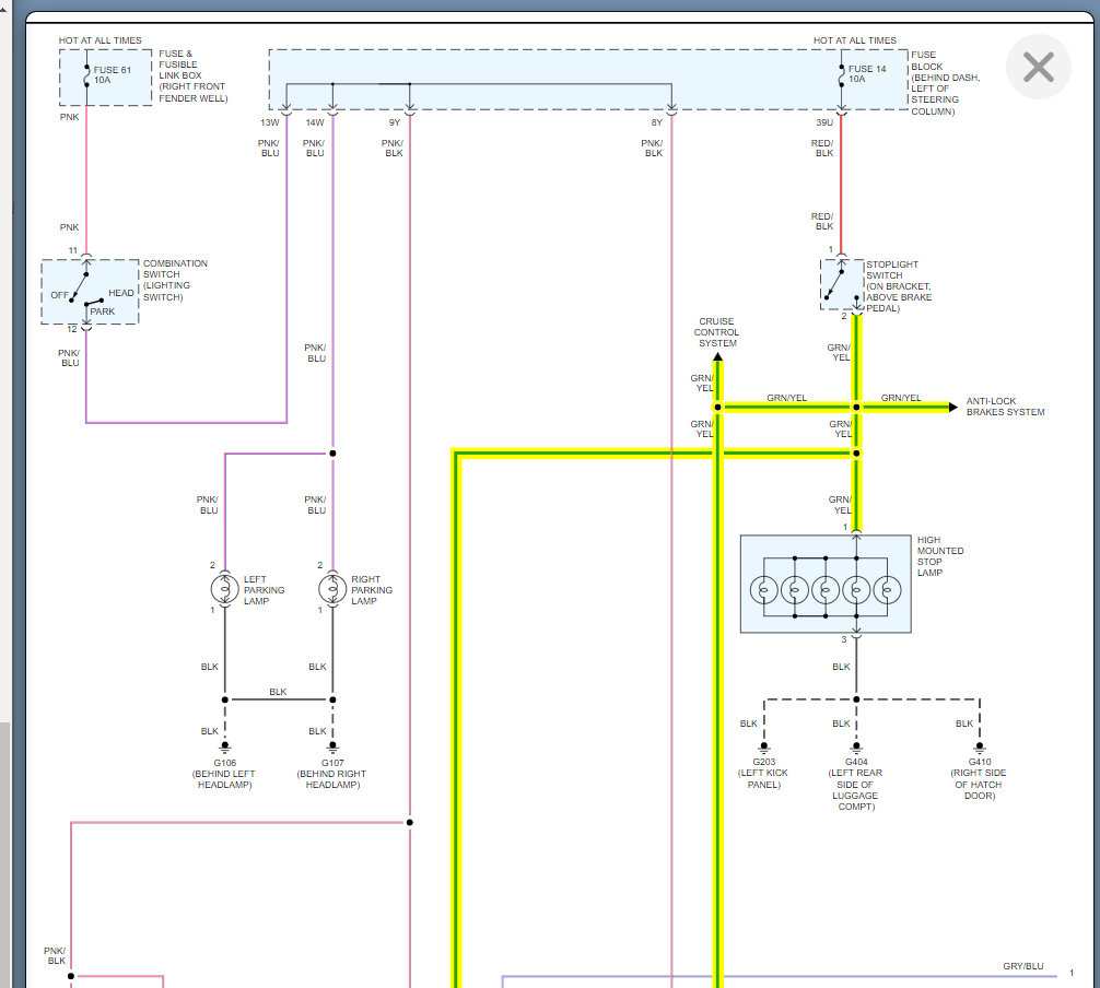
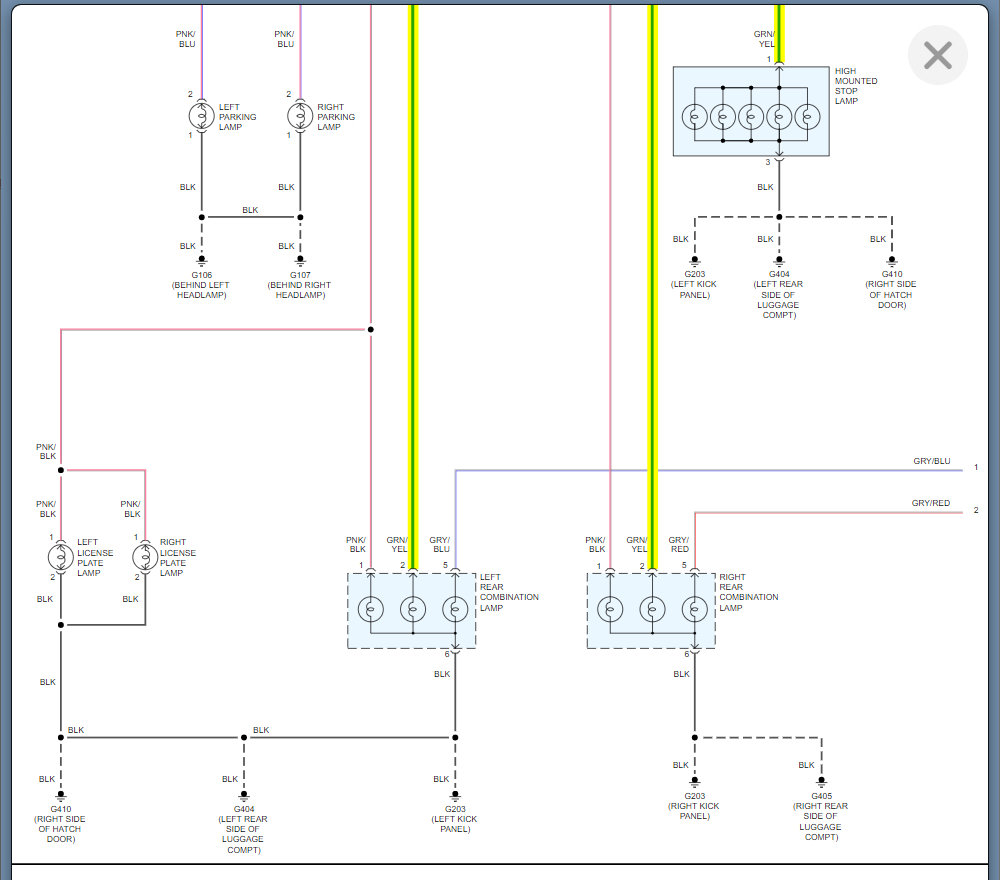
Check for a faulty brake light switch, this will be located at the top of the brake pedal under the dash. May be connected to low brake fluid warning, check fluid level and pad condition, start here.
Here are some guides that will help with the switch issue.
https://www.2carpros.com/articles/how-a-brake-light-switch-works
There is no relay in this system so if the brakes are staying on then the switch is the most likely the issue.
The only way we are going to get the brakes to stay on all the time is to have a short in the circuit or the brake switch is shorted or not adjusted properly and it is holding the switch on.
Please find the wiring diagram and switch location attached below.
Let us know if you have questions. Thanks
Images (Click to enlarge)
May 14, 2019 at 1:03 PM
(Merged)