2003 chrysler sebring convertible 2.7l
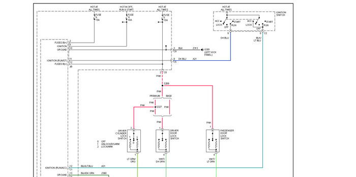
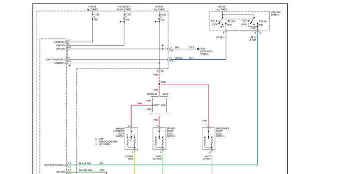
my #5 fuse keeps blowing, the radio quit, power door locks, electric mirrors and trunk release as well as the plug to read engine codes and interior lighting. Is this my ECM gone bad, or is there a relay im missing. also my a/c when it starts cycles thru all vents into the heat mode also them back to a/c
my #5 fuse keeps blowing, the radio quit, power door locks, electric mirrors and trunk release as well as the plug to read engine codes and interior lighting. Is this my ECM gone bad, or is there a relay im missing. also my a/c when it starts cycles thru all vents into the heat mode also them back to a/c
Aug 6, 2011 at 7:06 PM
