Welcome to 2CarPros.
The first thing I would suggest is to scan the computer for diagnostic trouble codes. Often times that will point you in the right direction.
Here is a quick video showing how it is done:
https://youtu.be/YV3TRZwer8k
I realize that most people don't own a scanner, but often times a parts store will do it for free or lend/rent a scanner to you.
If you have no access, we need to do some basic testing. Anytime the brake and ABS go on and off, I first check to make sure the brake fluid is full. If it is low, it can cause both lights to come on.
Next, if it is full and no codes are found, we need to check the wheel speed sensors on the vehicle. One could be failing, have a corroded connection, or be damaged.
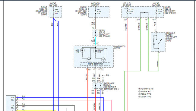
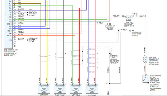
If you look at the first pic below, it shows the locations of a wheel speed sensors. To test them, you need to use some very basic testing equipment that most people have at home. First, here are the directions.
https://www.2carpros.com/articles/abs-wheel-speed-sensor-test
Here are a few links to help with checking:
https://www.2carpros.com/articles/how-to-use-a-test-light-circuit-tester
https://www.2carpros.com/articles/how-to-check-wiring
If you find an issue with one of the sensors, here is a link that explains how in general one is replaced.
https://www.2carpros.com/articles/how-to-replace-an-abs-wheel-speed-sensor
Here are the directions specific to your vehicle. The attached pics correlate with these directions.
REMOVAL
1. REMOVE FRONT WHEEL
2. REMOVE FRONT WHEEL OPENING EXTENSION PAD LH
3. REMOVE FRONT FENDER LINER
4. REMOVE FRONT SPEED SENSOR
pic 2
a. Disconnect the front speed sensor connector and clamp.
pic 3
b. Remove the 2 bolts from the body and the shock absorber assembly.
c. Disengage the 2 claws from the steering knuckle and body.
pic 4
d. Remove the bolt and the front speed sensor.
NOTE:
- Prevent foreign matter from attaching to the sensor tip.
- Clean the installation hole and the surface for the speed sensor every time the speed sensor is removed.
INSTALLATION
1. INSTALL FRONT SPEED SENSOR
pic 5
a. Install the front speed sensor with the bolt.
Torque: 8.0 N.m (82 kgf.cm, 71 in.lbf)
NOTE: Prevent foreign matter from attaching to the sensor tip.
pic 6
b. Install the front speed sensor with the 2 bolts and engage the 2 claws.
Torque:
Bolt A 5.0 N.m (51 kgf.cm, 44 in.lbf)
Bolt B 19 N.m (194 kgf.cm, 14 ft.lbf)
NOTE: Do not twist the wire harness for the front speed sensor when installing the speed sensor.
pic 7
c. Connect the front speed sensor connector and clamp.
2. INSTALL FRONT FENDER LINER
3. INSTALL FRONT WHEEL OPENING EXTENSION PAD LH
4. INSTALL FRONT WHEEL
Torque: 103 N.m (1,050 kgf.cm, 76 ft.lbf)
5. CHECK SPEED SENSOR SIGNAL
__________________________________
Now, if you find that one of the rear sensors is bad, the sensor is part of the hub assembly and will require the hub to be replaced. Here are the directions for that. Again, the attached pictures correlate with these directions. Note, the directions include checking the hub bearing which will not be relevant if the sensor is bad.
REAR AXLE HUB AND BEARING
REAR AXLE HUB AND BEARING
COMPONENTS
pic 8
ON-VEHICLE INSPECTION
1. REMOVE REAR WHEEL
2. SEPARATE REAR DISC BRAKE CALIPER ASSEMBLY
3. REMOVE REAR DISC
pic 9
4. INSPECT REAR AXLE HUB BEARING LOOSENESS
(a) Using a dial indicator, check for looseness near the center of the axle hub.
Maximum: 0.05 mm (0.0020 inch)
NOTICE: Ensure that the dial indicator is set perpendicular to the measurement surface. If looseness exceeds the maximum, replace the axle hub assembly.
pic 10
5. INSPECT REAR AXLE HUB RUNOUT
(a) Using a dial indicator, check for runout on the surface of the axle hub outside the hub bolt.
Maximum: 0.07 mm (0.0027 inch)
NOTICE:
^ Ensure that the dial indicator is set perpendicular to the measurement surface.
^ If runout exceeds the maximum, replace the axle hub assembly.
6. INSTALL REAR DISC
7. INSTALL REAR DISC BRAKE CALIPER ASSEMBLY
8. INSTALL REAR WHEEL
Torque: 103 Nm (1,050 kgf-cm, 76 ft. lbs.)
REMOVAL
HINT:
^ Use the same procedures for the RH side and LH side.
^ The procedures listed below are for the LH side.
1. REMOVE REAR WHEEL
2. SEPARATE REAR DISC BRAKE CALIPER ASSEMBLY
3. REMOVE REAR DISC
4. REMOVE REAR AXLE HUB AND BEARING ASSEMBLY
(a) Disconnect the skid control sensor connector.
pic 11
(b) Remove the 4 bolts and hub and bearing assembly.
INSTALLATION
pic 12
1. INSTALL REAR AXLE HUB AND BEARING ASSEMBLY
(a) Install the hub and bearing assembly with the 4 bolts.
Torque: 80 Nm (816 kgf-cm, 59 ft. lbs.)
(b) Connect the skid control sensor connector.
NOTICE: Do not twist the sensor wire when connecting it.
2. INSPECT REAR AXLE HUB BEARING LOOSENESS
3. INSPECT REAR AXLE HUB RUNOUT
4. INSTALL REAR DISC
5. INSTALL REAR DISC BRAKE CALIPER ASSEMBLY
6. INSTALL REAR WHEEL
Torque: 103 Nm (1,050 kgf-cm, 76 ft. lbs.)
7. CHECK ABS SPEED SENSOR SIGNAL
_________________________________________
Let me know if this helps or if you have other questions.
Take care,
Joe
Images (Click to enlarge)
Mar 11, 2021 at 12:35 PM
(Merged)