After shutting off while driving it only starts on starting fluid, but will not stay running

1997 GMC JIMMY
250,000 MILES • 4.3L • 6 CYL • 4WD • AUTOMATIC
Avatar
TYLER.BOXX
  • MEMBER
  • 1 POST
The vehicle shut off while driving and wouldn't start. If I spray starting fluid into the throttle body it starts. New fuel pump, new fuel filter, new pump relay, new fuel pressure regulator. Get 60psi at the engine and holds at 48 psi after pump shuts off. Did an ohm check on the injectors and they are in spec. But it won't start or run, it will start on starting fluid but shuts off after its burnt. Is there anything other than the PCM it could be? All I can figure is its not firing the injectors. Maybe the oil pressure sensor?
Nov 3, 2020 at 4:06 PM
Advertisement
Avatar
KASEKENNY
  • CERTIFIED EXPERT
  • 18,907 POSTS
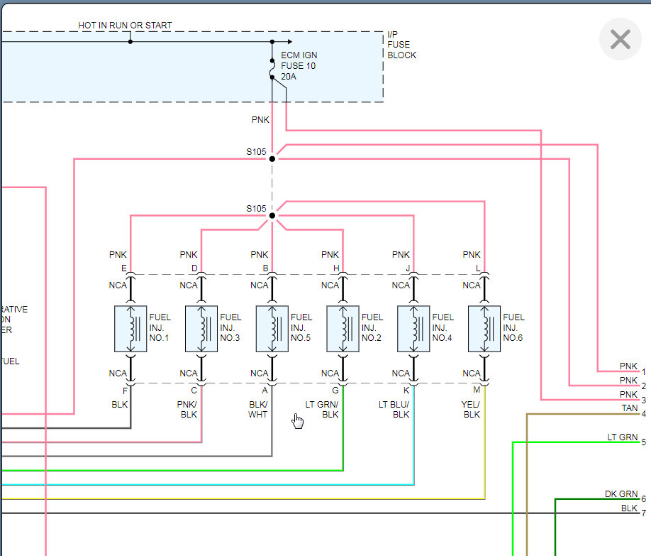
We need to find out if the PCM is firing the injectors by testing for ground on the injector. These are called low side drivers and that means that they have power all the time but the ground is controlled by the PCM. So when the PCM wants to open an injector it grounds the solenoid and it opens and sprays fuel.

https://youtu.be/dCjmRL3p4Cs

Take a look at this diagram and we should be able to figure out if they are getting grounded. You can use a noid light that is meant for this or you can use a test light. However, this is the test that we need to do and go from there.

Also, is your vehicle equipped with an anti theft system? GM disables the injectors in the late 1990's with their systems but your vehicle may not have it. Is there a telltale light in the dash?
Nov 3, 2020 at 4:30 PM
Avatar
ASEMASTER6371
  • CERTIFIED EXPERT
  • 52,796 POSTS
Good evening,

The ECM is what controls the injectors to fire. It grounds the other side of the injector connector to let the injector open.

You need to verify power to the injectors first and then verify power out of the injector to the ECM.

https://www.2carpros.com/articles/how-to-check-a-car-fuse

The spider or fuel injection control unit under the upper intake could also be the failure but make sure you have power to the injectors.

I also attached wiring diagrams for you for the wires to test.

https://www.2carpros.com/articles/how-to-check-wiring

I also attached YouTube videos for the replacement of the spider if needed.

https://www.youtube.com/watch?v=8littxyjOko

https://www.youtube.com/watch?v=bWUhbw6amoI

Roy
Nov 3, 2020 at 4:31 PM
Advertisement