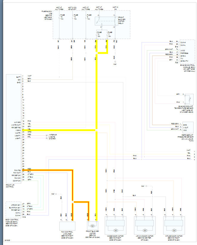
My air conditioner works, switching it between top vents, bottom, vents and defrost all work. The issue is there is no way to control how hard it blows, it is stuck on the highest position and does not turn off.
Jun 16, 2018 at 9:18 AM

