No crank, no start and the anti theft light flickering

2007 FORD ESCAPE
150,000 MILES
Avatar
BAHMAN5
  • MEMBER
  • 14 POSTS
no crank or start with ignition key on run.
Change transceiver no help. new battery. starter relay good. Dash lights up, odometer shows it number.
Need PATS wiring diagram and PCM pinout.
Thank you
Dec 15, 2020 at 8:54 PM
Advertisement
Avatar
JACOBANDNICKOLAS
  • CERTIFIED EXPERT
  • 110,175 POSTS
Hi,

I need to know the engine size and if it's 4wd.

Here are diagnostics for the transceiver. The attached pics correlate with the directions. I'm adding them hoping they may help.

__________________________

2007 Ford Truck Escape 4WD L4-2.3L VIN Z
Test E: DTC B1681 - PATS Transceiver Module Signal Is Not Received
Vehicle Accessories and Optional Equipment Antitheft and Alarm Systems Testing and Inspection Pinpoint Tests Anti-Theft - PATS Test E: DTC B1681 - PATS Transceiver Module Signal Is Not Received
TEST E: DTC B1681 - PATS TRANSCEIVER MODULE SIGNAL IS NOT RECEIVED
PINPOINT TEST E: DTC B1681 - PATS TRANSCEIVER MODULE SIGNAL IS NOT RECEIVED


E1
pic 1



E1-E3
pic 2



E3-E4
pic 3



E5-E7
pic 4



E7-E9
pic 5



E9-E11
pic 6



E11-E12
pic 7




Normal Operation
The passive anti-theft system (PATS) transceiver receives voltage from the smart junction box (SJB) fuse 5 (2A) on circuit 296 (WH/VT) and is grounded on circuit 570 (BK/WH). The PATS transceiver and the powertrain control module (PCM) communicate on circuits 167 (BN/OG) and 168 (RD/BK). The PCM compares the key code stored in memory and enables the starter if the key code is correct.

DTC B1681 - sets when the PATS transceiver signal is not received by the PCM. This diagnostic trouble code (DTC) can be caused by circuits to the PATS transceiver, circuits between the PATS transceiver and the PCM, the PATS transceiver or the PCM. This can also be caused by using the incorrect PATS transceiver part number.

Possible Causes
- Fuse
- Circuit 167 (BN/OG) open, short to ground or voltage
- Circuit 168 (RD/BK) open, short to ground
- Circuit 296 (WH/VT) open, short to ground or voltage
- Circuit 570 (BK/WH) open
- PATS key
- PATS transceiver
- PCM

______________________________

Let me know if this helps. Also, the last pic is the schematic of the PATS transceiver circuit.

Joe
Dec 16, 2020 at 9:10 PM
Avatar
BAHMAN5
  • MEMBER
  • 14 POSTS
Hi, it's a v-6, 4wd.
thanks for trouble shooting info. i also found some wiring diagrams on line which i will try in next couple days and let you know the outcome. thanks again.
Dec 17, 2020 at 5:13 PM
Advertisement
Avatar
JACOBANDNICKOLAS
  • CERTIFIED EXPERT
  • 110,175 POSTS
Hi,

You are very welcome. If you need additional schematics, let me know.

I will watch for your reply.

Joe
Dec 17, 2020 at 8:15 PM
Avatar
BAHMAN5
  • MEMBER
  • 14 POSTS
hello again, craziest thing happened; a friend of mine start looking inside smart junction box (by the front passenger left leg) and all of sudden car started. let it run for few minutes turn it off. it didn't start the same symptom anti light flashing rapidly. swapped few relay in that area ,shacked couple connector, car started again. now we are sure that is not anti theft system which is a relieve and problem lays on either ignition switch or couple of the relay in SJB area. these are some info i found on anti theft system hopefully help someone in future.
Dec 18, 2020 at 6:01 PM
Avatar
BAHMAN5
  • MEMBER
  • 14 POSTS
sorry i tried to upload some diagrams but it would not let me .
Dec 18, 2020 at 6:33 PM
Avatar
JACOBANDNICKOLAS
  • CERTIFIED EXPERT
  • 110,175 POSTS
Hi,

Thanks for getting back to me. Were you able to repair the smart junction box? If so, what was the cause of the problem?

Let me know.
Joe
Dec 18, 2020 at 11:00 PM
Avatar
BAHMAN5
  • MEMBER
  • 14 POSTS
Hi, i am still fighting the issue. I got the car to start every time,but my fuel gauge don't work; turn signal don't work and more important every time you want to shift gear you have to use override so you can move the shifter out of the park. so whatever is causing these problem has to be a common in all of them, because before i couldn't start but everything was working; gas gauge was showing gas i could turn the signals on on both side, shifter shifted without using the override button. so in all i am frustrated. could it be a bad or shorted SJB?
Jan 21, 2021 at 10:48 PM
Avatar
JACOBANDNICKOLAS
  • CERTIFIED EXPERT
  • 110,175 POSTS
Okay, let's try to figure this out together. Don't laugh, but I need to know if the brake lights are working. That could tie in the signals and the shift interlock. Once I determine that, I can see how (or if) the fuel gauge ties in via a ground.

Keep in mind, it could even be an ignition switch, but that needs to be determined. One last thing, for me to access the correct wiring schematics to review, I need to know the engine size and if it is 4wd.

Let me know. I'll try my best to help you through this.

Joe
Jan 22, 2021 at 1:27 PM
Avatar
BAHMAN5
  • MEMBER
  • 14 POSTS
hi, it's a V6 4wd. brake lights are working, I have already changed the ignition switch Dorman 924-867. i have cleaned and reattached ground from battery to the frame and ground wire near the PCM. hopefully there are other places which you able to tell me to check. thank you
Jan 23, 2021 at 11:45 AM
Avatar
JACOBANDNICKOLAS
  • CERTIFIED EXPERT
  • 110,175 POSTS
Hi,

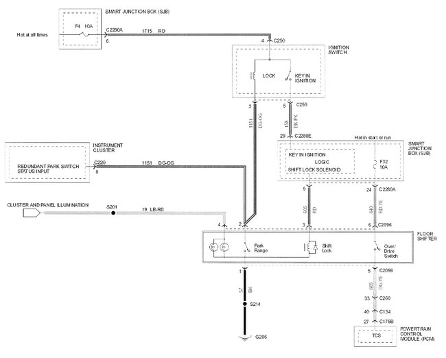
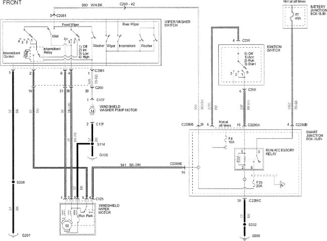
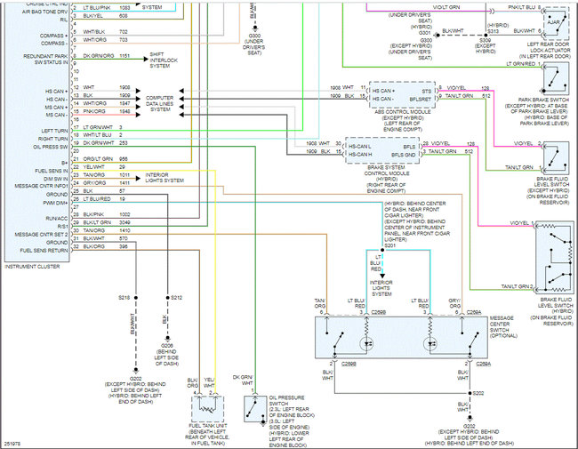
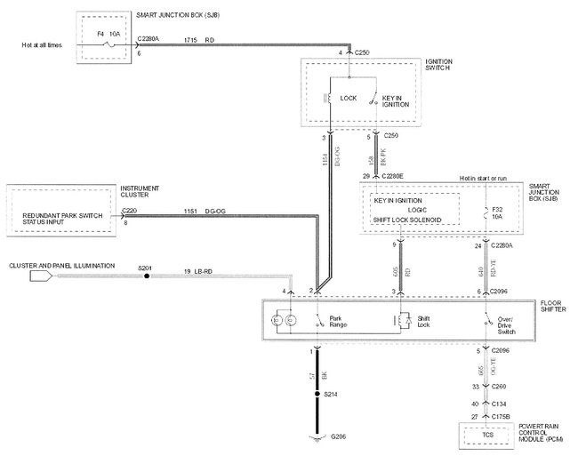
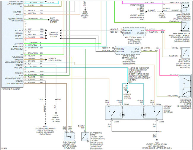
Everything works brings me back to the smart junction box under the dash. I attached a couple of pics below. See if you can tell if there is power to any of the wires I indicated. Note: Pic 1 is of the signals, pic 2 shows the fuel gauge, and pic 3 is the shift interlock. They all have different grounds so I don't think it's a ground issue. Let me know if you find power.

Joe
Jan 23, 2021 at 6:02 PM
Avatar
BAHMAN5
  • MEMBER
  • 14 POSTS
hi, thank you for diagrams. can you tell me the name and location of unit or connector name in the lower left corner?
by the way.
Jan 27, 2021 at 3:54 PM
Avatar
JACOBANDNICKOLAS
  • CERTIFIED EXPERT
  • 110,175 POSTS
Hi,

Is it possible for you to copy my pic and circle which one you are referring to?

Thanks,

Joe
Jan 27, 2021 at 5:17 PM
Avatar
BAHMAN5
  • MEMBER
  • 14 POSTS
my bad, it's fuel gauge, pic 2. i like to check the wires in that connector coming from fuse 7 in SJB and fuel sens in. i find SJB online and order just in case that may be something broken inside its circuit board.
Jan 27, 2021 at 6:26 PM
Avatar
BAHMAN5
  • MEMBER
  • 14 POSTS
also, could you post that portion of the diagram (lower left of pic 2) in full? Thanks.
Jan 27, 2021 at 6:38 PM
Avatar
JACOBANDNICKOLAS
  • CERTIFIED EXPERT
  • 110,175 POSTS
Hi,

I attached two pics below. They are of pic 2 above. Note that I cut the picture in half. I did this to make it more readable for you. I did overlap the pics so you can follow them.

Let me know if this helps or if you have other questions.

Take care,
Joe
Jan 28, 2021 at 4:30 PM
Avatar
BAHMAN5
  • MEMBER
  • 14 POSTS
thank you.
Jan 28, 2021 at 7:57 PM
Avatar
JACOBANDNICKOLAS
  • CERTIFIED EXPERT
  • 110,175 POSTS
You are very welcome. Let me know what you find.

Take care,
Joe
Jan 29, 2021 at 7:41 PM
Avatar
BAHMAN5
  • MEMBER
  • 14 POSTS
hi Joe, hope you are well and staying safe.

i have more info regarding my problem.
first on the interlock wiring dia-with key in ignition pin 1- ground --2 battery volt (12.20)
3-( 4.41 volt ) which is the same as pin 9 on c2280a - pin 6 (14.24 volt), pin 4 and 5 nothing really
on the wiper dia everything check okay except , -f25 nothing and consequently nothing on pin 16 of c2280b.
even though i have change run accessory relay no help if you notice right before f25 there is two dashing line which goes somewhere (i have no idea where ,hope you be able to help).
could be my problem another guess of mine is that the SJB circuit board is shorted out which i have order it from Ford .once again thank for your time and help.
Feb 19, 2021 at 6:01 PM
Avatar
JACOBANDNICKOLAS
  • CERTIFIED EXPERT
  • 110,175 POSTS
I have to be honest. I feel the same way you do. I suspect the circuit board at the smart junction box is bad. You indicated that one has been ordered, correct? I think that is going to take care of the problem.

Let me know how things turn out for you.

Take care and God Bless,

Joe
Feb 20, 2021 at 6:45 PM
Avatar
BAHMAN5
  • MEMBER
  • 14 POSTS
SJB is on backordered, it would be few weeks before it become available. any way, i let you know how it goes. thanks again, stay safe.
Feb 24, 2021 at 9:00 PM
Avatar
JACOBANDNICKOLAS
  • CERTIFIED EXPERT
  • 110,175 POSTS
Hi,

When something is on backorder, that tells us it's a problem. I look forward to hearing back from you.

Take care,
Joe
Feb 24, 2021 at 9:27 PM
Avatar
BAHMAN5
  • MEMBER
  • 14 POSTS
hello again, a friend of mine had a switch type rely adapter, which bypass the coil on accessory relay. when it installed and switch on everything came to life, car running ,radio works ,turn signal ,shifter moves easily ,gas gauge show amount. so somehow the power going to the coil side of relay with the switch in accessory or start position is missing or not adequate. well, finally find the cause of all the problem. hope these discussion help someone in the future. one more time thanks for all your help.
Feb 25, 2021 at 11:18 PM
Avatar
JACOBANDNICKOLAS
  • CERTIFIED EXPERT
  • 110,175 POSTS
Hi,

Thanks for the update. It will help others. Have you received the new SJB? I suspect that is the problem. Something has failed in it.

Let me know.
Joe
Feb 26, 2021 at 6:24 PM
Avatar
BAHMAN5
  • MEMBER
  • 14 POSTS
not yet, it will be available in March, so i have to wait until they get caught up with their orders.
Feb 27, 2021 at 11:14 AM