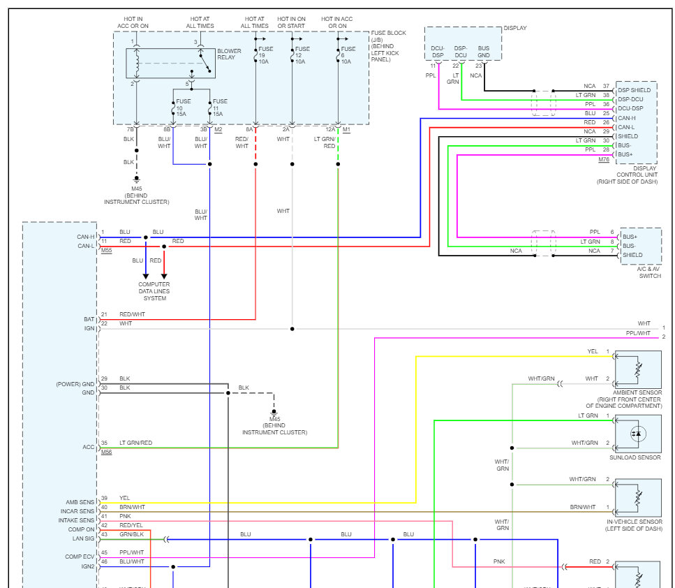
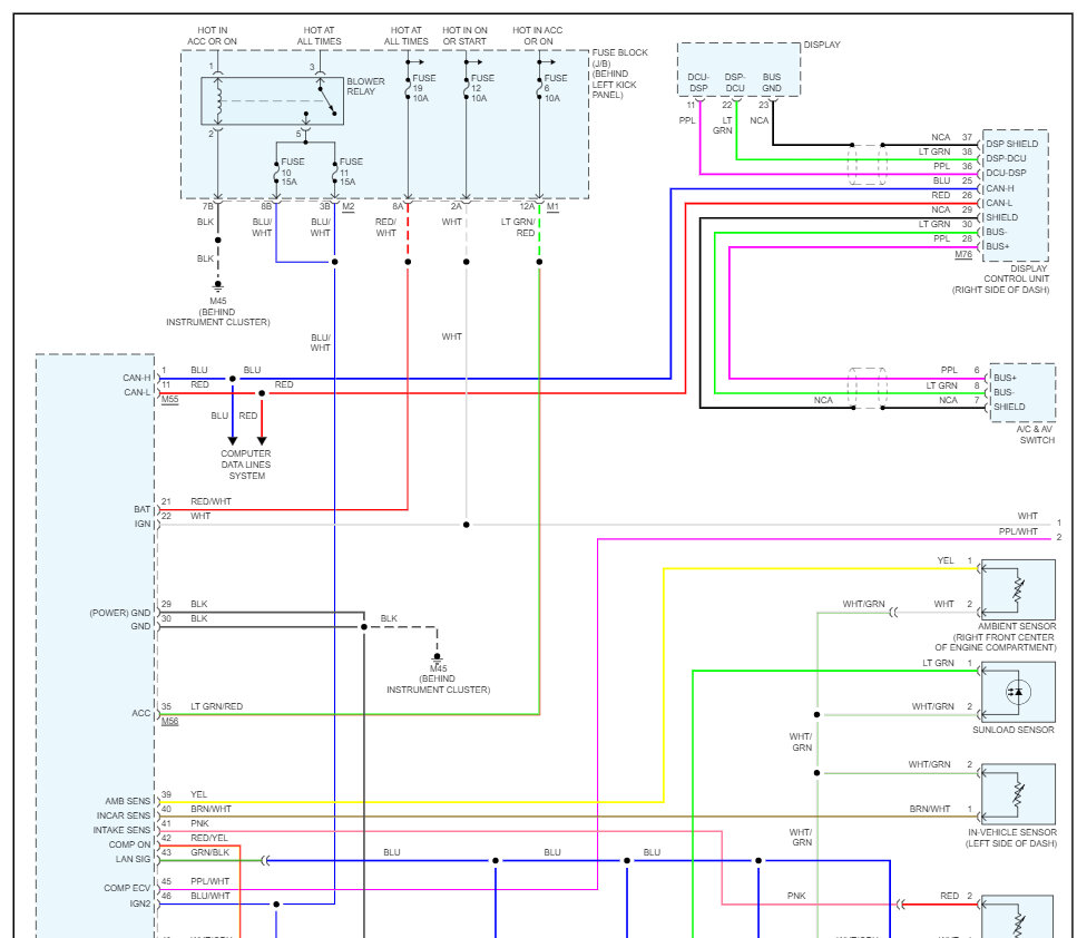
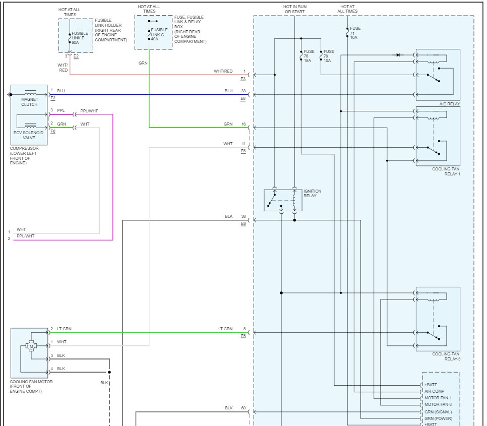
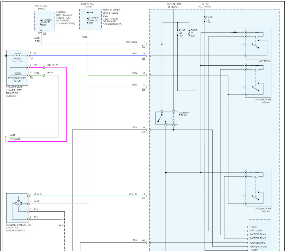
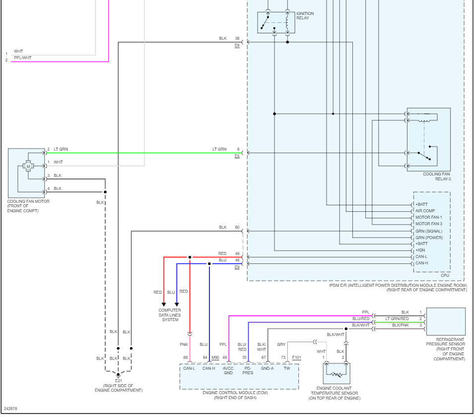
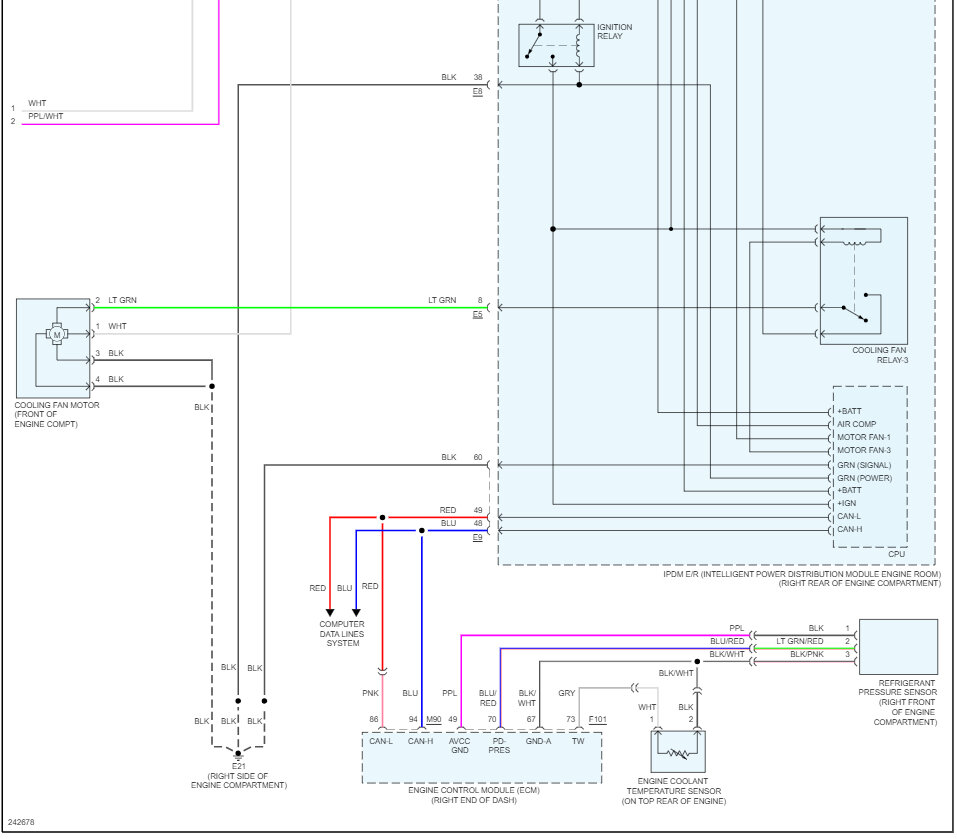
I cannot get the blower motor to work. i replaced the blower motor itself, the blower relay, and the ac amp. i don't know what else to do. an Infinity dealer told me it was the ac amp and it still doesn't work. please help.
Jul 11, 2023 at 9:31 AM



