starter wiring diagrams

2000 CHEVROLET S-10
Avatar
OKIECLARK
  • MEMBER
  • 1 POST
Electrical problem 4 cyl Two Wheel Drive Automatic 97582 miles

I have fried my brain trying to figure it out for the last 3 days, while stranded in a tiny town.

Ok here it is , ignition no start. replaced ignition switch and key cylinder housing. reset and security light went off, started like a champ .. 2 times. back to a no start but this time when I turn ignition to the "on" position a relay clicks in a distribution block under dash. gauges light up everything works but no start. i have reverse lights so I did not believe it was the Positioning switch / neutral safety switch. Am I wrong?!?! I am about to lose my mind and job. Need serious help. Thank you in advance for any help you may offer.

this is the relay that clicks when key is in "on " position. and clicks again when trying to start
the pic is side ways. but the left 5 prong relay. bottom in picture. has 2 brown, 1 dark blue, 1 red, and one thin black wire going to the back of it. starter test shows nothing

[img:a00ffbce98]http://www.2carpros.com/forum/automotive_pictures/582501_C360_20101012_213102_1.jpg[/img:a00ffbce98]
Oct 12, 2010 at 8:46 PM
Advertisement
Avatar
BMRFIXIT
  • CERTIFIED EXPERT
  • 19,053 POSTS
starters -2000 chevrolet s10 pickup page 1 of 2 engine does not crank, starter solenoid does not click 1.turn ignition switch to start position. if engine cranks, check for intermittent problem. if engine does not crank, go to next step. 2.set parking brake. move shift lever to park or neutral position (a/t) or depress clutch pedal (m/t). connect dvom between ground and starter solenoid "s" terminal (purple wire). turn ignition switch to start position. if 9.5 volts or more exist, go to step 14. if less than 9.5 volts exist, go to next step. 3.locate and disconnect starter relay. see component locations. connect dvom between ground and starter relay switch feed circuit cavity no. 30. see wiring diagrams. if 9.5 volts or more exist, go to next step. if less than 9.5 volts exist, go to step 16. 4.connect dvom between ground and starter relay switch output circuit cavity no. 87. if 9.5 volts or more exist, go to step 17. if less than 9.5 volts exist, go to next step. 5.connect dvom between starter relay coil feed circuit cavity no. 85 and starter relay coil ground circuit cavity no. 86. ensure shift lever is in park or neutral position (a/t) or clutch pedal is depressed (m/t). turn ignition switch to start position. if 9.5 volts or more exist, go to step 19. if less than 9.5 volts exist, go to next step. 6.connect dvom between ground and starter relay coil feed circuit cavity no. 85. ensure shift lever is in park or neutral position (a/t) or clutch pedal is depressed (m/t). turn ignition switch to start position. if 9.5 volts or more exist, go to step 19. if less than 9.5 volts exist, go to next step. 7.if vehicle is equipped with manual transmission, go to next step. if vehicle is equipped with automatic transmission, go to step 10. 8.locate and disconnect black 4-pin clutch pedal position (cpp) switch. connect dvom between ground and cpp switch connector terminal "a" (purple wire). see fig.turn ignition switch to start position. if 9.5 volts or more exist, go to next step. if less than 9.5 volts exist, go to step 12. 9.connect 30-amp fused jumper between black 4-pin cpp switch connector terminals "a" (purple wire) and "c" (purple/white wire). depress clutch pedal and move shift lever to neutral. turn ignition switch to start position. if engine cranks, go to step 20. if engine does not crank, go to step 22. 10.locate and disconnect gray 7-pin park/neutral position (pnp) switch. connect dvom between ground and gray 7-pin pnp switch connector terminal "e" (purple wire). see fig. turn ignition switch to start position. if 9.5 volts or more exist, go to next step. if less than 9.5 volts exist, go to step 12. 11.connect 30-amp fused jumper between gray 7-pin pnp switch connector terminals "e" (purple wire) and "g" (purple/white wire). turn ignition switch to start position. if engine cranks, go to step 23. if engine does not crank, go to step 24. 12.locate black 48-pin in-line harness connector c211, under left side of instrument panel, near steering column. connect dvom (backprobe) between ground and black 48-pin in-line harness connector c211 terminal d1 (yellow wire). see fig. turn ignition switch to start position. if 9.5 volts or more exist, go to step 25. if less than 9.5 volts exist, go to next step. 13.connect dvom (backprobe) between ground and black 48-pin in-line harness connector c211 terminal d5 (red wire). if 9.5 volts or more exist, go to step 26. if less than 9.5 volts exist, go to step 27. 14.clean starter and engine block mounting surfaces. retest operation. if engine still will not crank, go to next step. 15.replace starter. retest operation. 16.repair open or high resistance between starter relay switch feed circuit cavity no. 30 and positive battery terminal. retest operation. 17.repair open or high resistance in purple wire between starter relay switch output circuit cavity no. 87 and starter solenoid "s" terminal. retest operation. 18.repair open or high resistance in black wire between starter relay coil ground circuit cavity no. 86 and ground connection g102, located on right front side of engine block under generator (2.2l) or on rear of right cylinder head (4.3l). retest operation. 19.replace starter relay. retest operation. 20.check operation and adjustment of cpp switch. check for poor connection to cpp switch. repair as necessary and retest operation. if cpp switch connection and adjustment check okay, go to next step. 21.replace cpp switch. retest operation. 22.repair open in purple/white wire between cpp switch connector terminal "c" and starter relay coil feed circuit cavity no. 85. retest operation. 23.check operation and adjustment of pnp switch. check for poor connection to pnp switch. repair as necessary and retest operation. if pnp switch connection and adjustment are okay, replace pnp switch and retest operation. 24.repair open in purple/white wire between pnp switch connector terminal "g" and starter relay coil feed circuit cavity no. 85. retest operation. 25.remove crank (10-amp) fuse located in underhood fuse/relay center. using test light connected to ground, probe both crank fuse terminals inside underhood fuse/relay center while turning ignition switch to start position. if test light does not illuminate on either terminal, repair open in yellow wire between black 48-pin in-line harness connector terminal d1 and appropriate crank fuse terminal. if test light illuminates on one terminal, repair open in purple wire between appropriate crank fuse terminal and pnp switch (a/t) or cpp switch (m/t). retest operation. 26.replace ignition switch. see appropriate steering column switches article in accessories & equipment. retest operation. 27.repair open or high resistance between appropriate ign c (20-amp) fuse terminal located in underhood fuse/relay center and black 48-pin in-line harness connector c211 terminal d5. retest operation.


https://www.2carpros.com/forum/automotive_pictures/99387_1_14.jpg


https://www.2carpros.com/forum/automotive_pictures/99387_2_9.jpg


https://www.2carpros.com/forum/automotive_pictures/99387_3_7.jpg


https://www.2carpros.com/forum/automotive_pictures/99387_4_5.jpg

check for power at the starter small wire have a helper hold the ignition switch in start position as you check for battery power at the small connector at the starter if have power at good ground suspect bad starter. https://www.2carpros.com/articles/how-to-replace-a-starter-motor


https://www.2carpros.com/forum/automotive_pictures/99387_1_13.jpg

Oct 13, 2010 at 6:18 AM
Avatar
STRAILER
  • CERTIFIED EXPERT
  • 53,855 POSTS
Hello,

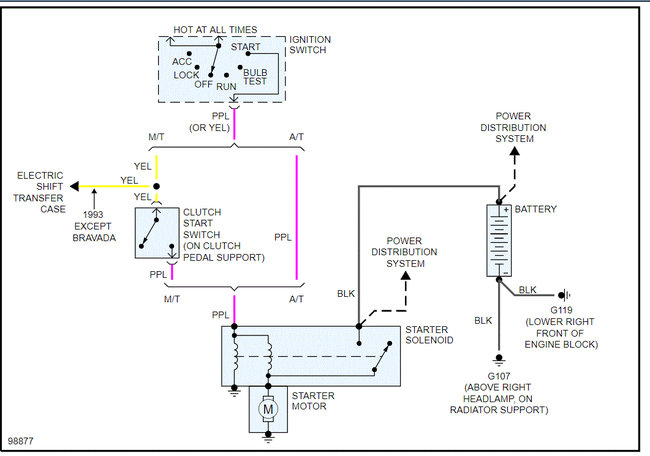
It could be the starter relay that has gone bad, here is a guide and a wiring diagram to help you get the problem fixed.

https://www.2carpros.com/articles/how-to-check-an-electrical-relay-and-wiring-control-circuit

Check out the diagrams (Below). Please let us know
May 3, 2017 at 11:09 AM
Advertisement
Avatar
JOHNLOMAN
  • MEMBER
  • 1 POST
My starter works perfectly sometimes other times it does nothing not even a click could there be a loose wire or connection somewhere on it?
Feb 5, 2021 at 8:04 AM (Merged)
Avatar
JDL
  • CERTIFIED EXPERT
  • 16,098 POSTS
welcome to the forum, When the problem occurs, if no load on the starter circuit, possibilities-- clutch switch--ignition switch-- wiring circuit. The purple wire at the starter solenoid should be hot with the key in the start position. Also, make sure battery has a full charge and connections are good.
Feb 5, 2021 at 8:04 AM (Merged)
Avatar
CHUCK POLISH
  • MEMBER
  • 1 POST
Electrical problem
1994 Chevy S-10 6 cyl Two Wheel Drive Automatic

we put a new power cable positive on and a new wire from the alternater to the starter and now we touch to pos to toe battery and the truck wants to start without the key in the ingnition could you hel[p
Feb 5, 2021 at 8:04 AM (Merged)
Avatar
JDL
  • CERTIFIED EXPERT
  • 16,098 POSTS
My info shows no wire from alternator to starter? There is a cable from battery positive to starter solenoid bat. terminal. If you ran a hot wire to the starter solenoid S terminal, yes it will crank.
Feb 5, 2021 at 8:04 AM (Merged)
Avatar
PETERSYD55
  • MEMBER
  • 1 POST
No start, no crank. Nothing happens when the key is turned to "start". When key turns to "on" the fuel pump spins up, dash lights and radio come on but when I turn to "start", zip nada nothing! Radio stops working but dash lights stay on.
The truck listed above has 5-speed manual, ext cab.

Attempted fixess: New starter solenoid. New Ignition Control Module. Battery tested and good. New battery bolts (side mount) and cleaned all battery connections to bare metal for best ground. New Ignition Switch. All fuses check out good. By-passed the clutch safety switch and no change.

Truck cranks and will even start and run if I gap the starter solenoid posts, so mechanically she wants to run.
Feb 5, 2021 at 8:04 AM (Merged)
Avatar
JACOBANDNICKOLAS
  • CERTIFIED EXPERT
  • 110,175 POSTS
Hi,

If you look at the attached pic, it shows the wiring schematic for the starting system. Here is a link you may find helpful when testing the wiring:

https://www.2carpros.com/articles/how-to-check-wiring

I hope this helps. Let me know if you have other questions.

Take care and God Bless,

Joe
Feb 5, 2021 at 8:04 AM (Merged)
Avatar
BLAZER6161
  • MEMBER
  • 3 POSTS
I asked a question last week about my S-10 Blazer. It was answered by a mech. who has a avatar of a black guy holding a wrench. I think his user name was something like "Razzamatazz". If you are there I put a new starter in because I did what you said which was to remove the purple wire from the starter to see if it continued to run when I hook up the battery. It did. I put new starter in and nothing happens when I turn the key. Nt even a click. What do you think it could be? I spent the last of my money on the starter, I can pay you out of next weeks pay. Please help. Thanks, Blazer6161
Feb 5, 2021 at 8:05 AM (Merged)
Avatar
RASMATAZ
  • CERTIFIED EXPERT
  • 75,992 POSTS
ouble check the battery condition and cable connections to include the starter motor end.

New starter motor on-and not even a click or engagement-check the park and neutral switch and ignition switch

Do this short out the starter solenoid small terminal with the purple wire to the battery terminal the big one, did it engage the engine? let me know-I'll be waiting
Feb 5, 2021 at 8:05 AM (Merged)
Avatar
BLAZER6161
  • MEMBER
  • 3 POSTS
Hey Ras, Thanks for the response. I'm glad I remembered your name. I will try what you suggest tomorrow. I am studying for a test. Can you contact me directly @[email protected]. I will get back to you around 12. Thanks Again
Feb 5, 2021 at 8:05 AM (Merged)