Data port shorted out now car will not start

2002 CHRYSLER PT CRUISER
160,000 MILES • 2WD • MANUAL
Avatar
MATT MADISON
  • MEMBER
  • 6 POSTS
Just bought the car 3 days ago and the check engine light came on. so I took it to the parts store to put a obdII scanner on it. Well, I couldn't plug it up because it was just the crimped ends of the wire hanging out and the +12v (16 pin) wire arced against the metal holder and now it won't crank. Everything comes on it just won't send power to the starter. I checked all the fuses on the inside and under hood panel all showed good . Please help. Thanks
Oct 5, 2020 at 4:18 PM
Advertisement
Avatar
KASEKENNY
  • CERTIFIED EXPERT
  • 18,907 POSTS
So if this arced then we need to find out if you have power on the DLC at pin 16?

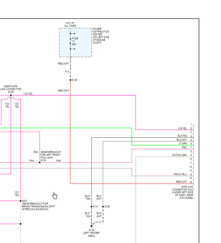
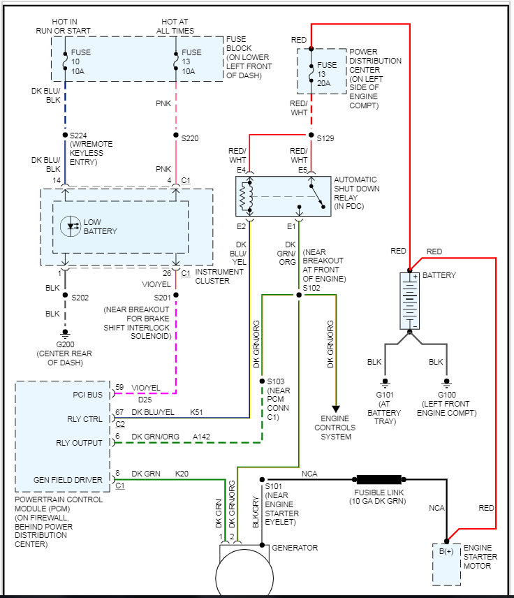
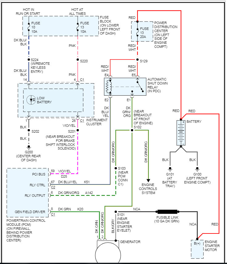
I attached the wiring diagram. There is a splice S129 involved that we need to figure is what may have shorted out the PCM. Take a look at the third wiring diagram that shows this splice and how it feeds the fused B+ of the PCM that powers the starting system.

Basically we need to start check the ASD relay and find out if that is shorted as well. Let's start here and go from there. Thanks
Oct 5, 2020 at 6:50 PM
Avatar
JACOBANDNICKOLAS
  • CERTIFIED EXPERT
  • 110,175 POSTS
Hi,

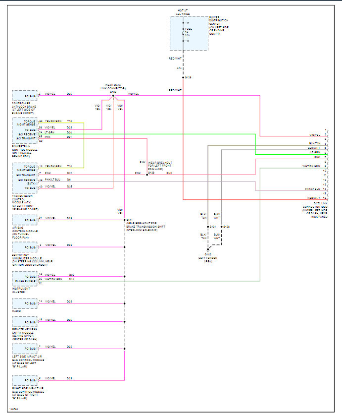
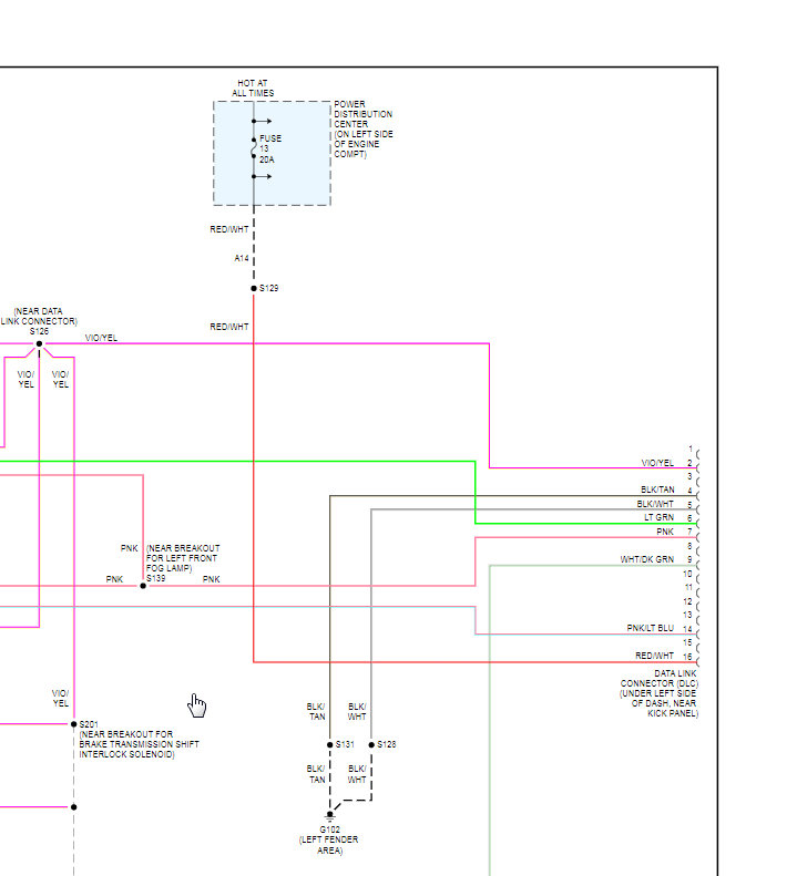
First, check to see if fuse 13 is blown in the under hood power distribution center. See attached pics for location and fuse allocation.

In addition to checking the fuse itself, make sure there is power to it and out. Here is a link you may find helpful:

https://www.2carpros.com/articles/how-to-check-a-car-fuse

Next, pic 4 shows the pinout of each wire to the DLC. I'm adding this so you can repair it

Let me know what you find or if you have other questions.

Take care,
Joe



Oct 5, 2020 at 6:57 PM
Advertisement
Avatar
MATT MADISON
  • MEMBER
  • 6 POSTS
kasekenny1 pin 16 was dead after it arced and I visually checked f13 and every other fuse in the both fuse panels. I didn't have my meter or anything but a pair of vice grips so I bout a cheap tester there and they all tested good. I couldn't test the J fuses because the prongs on the tester are real short. I had to leave it to get kids off the bus but will be back in the morning with my tools. Thanks for the diagrams and help so far. I couldn't find diagrams this precise.

I'll try and find that splice and check it but how do I start check the ASD relay? Can I switch it with another that is identical then see if it turns over?
Oct 5, 2020 at 11:03 PM
Avatar
JACOBANDNICKOLAS
  • CERTIFIED EXPERT
  • 110,175 POSTS
The ASD relay is in the underhood power distribution box. Remove the relay and if there is another one with the same part number, switch them. If there isn't, here is a link that explains how to check a relay. See pic 1 for relay locaion.

https://www.2carpros.com/articles/how-to-check-an-electrical-relay-and-wiring-control-circuit
Oct 6, 2020 at 1:48 PM
Avatar
MATT MADISON
  • MEMBER
  • 6 POSTS
Thank you . It was the ASD fuse. It showed good with a cheap fuse tester yesterday but and showed continuity this morning but when I put a test light to it it only had power on one side . Needless to say my tools are in the back and are staying there. Thank y'all very much.
Oct 6, 2020 at 2:22 PM
Avatar
KASEKENNY
  • CERTIFIED EXPERT
  • 18,907 POSTS
Awesome. That is great info. Thanks for the update. Thanks for using 2carpros. Please come back next time.
Oct 6, 2020 at 5:24 PM
Avatar
MATT MADISON
  • MEMBER
  • 6 POSTS
I definitely will. I appreciate all the detailed info and images. Y'all rock and I'll be telling everyone about this website. Also I took the data link connector off a junker I have and put it on my car using the pinout image I got on here so no more arcing out hopefully. (Was very easy thanks to y'all)
Oct 6, 2020 at 5:43 PM
Avatar
KASEKENNY
  • CERTIFIED EXPERT
  • 18,907 POSTS
That is great! Thanks for the kind words and the support. Talk to you next time!
Oct 6, 2020 at 5:57 PM