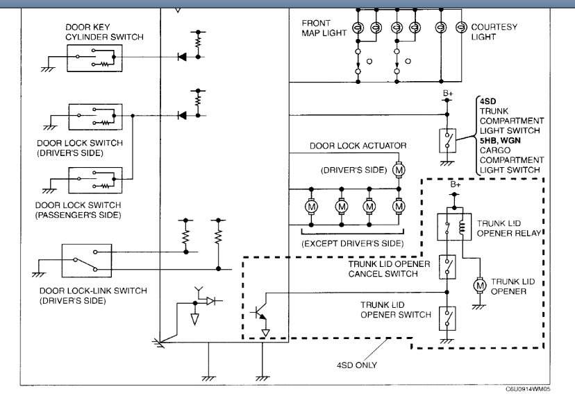
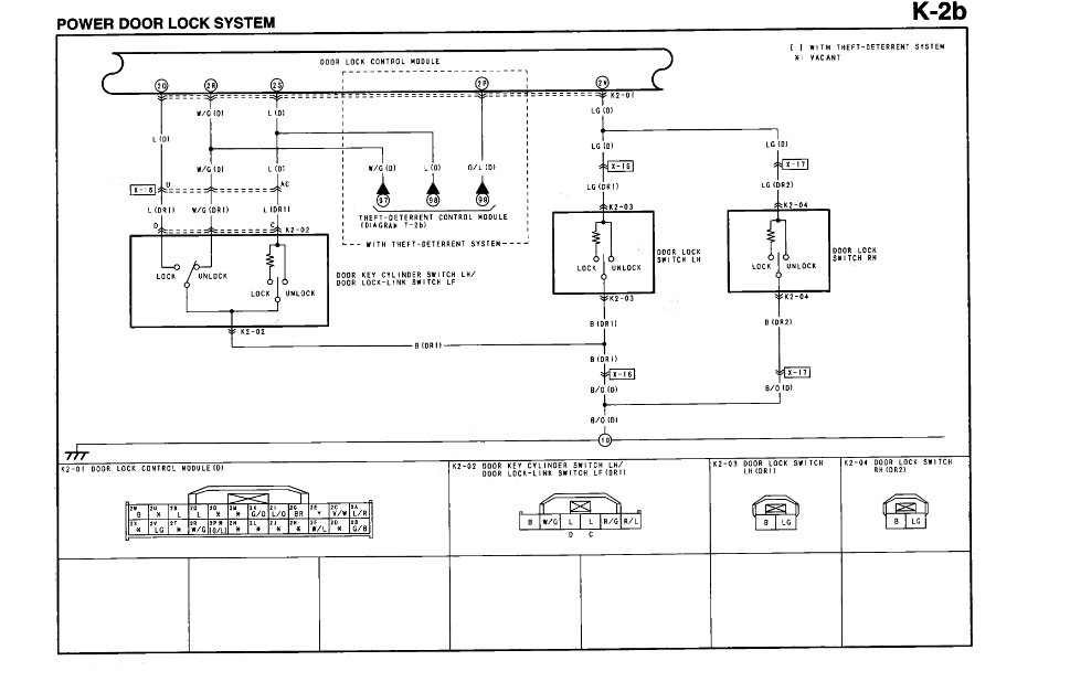
Hi, we are currently at a rest area in Alabama and my boyfriend went to unlock my car and the driver door will not unlock. Luckily the passenger door was unlocked for us to get in, but even from the inside the driver door will not budge. The lock switch acts like it is stuck and even pulling the handle and pushing the door it will not open at all. How would we go about fixing it? Please help.
Oct 10, 2019 at 1:34 AM
















