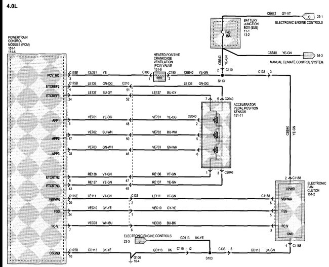
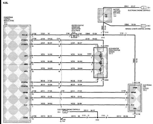
This might help.
Pin 1 - Empty.
Pin 2 - Yellow with green trace = Power feed from battery for clutch.
Pin 3 - Blue with black trace = Fan control from PCM.
Pin 4 - Black with green trace = Ground.
Pin 5 - Gray with yellow trace = Fan Speed sense to PCM.
Pin 6 - Violet with green trace = Power feed from PCM for control circuit.
Jun 24, 2018 at 12:38 PM