Fans will not turn on

2015 HONDA CIVIC
97,654 MILES • 1.8L • 4 CYL • 2WD • AUTOMATIC
Avatar
NARO CASHJUNKIE RECKLEY
  • MEMBER
  • 1 POST
so I replaced both temperature sensors that did not work. so i test the fans manually and they came on. so I noticed when I unplugged the radiator temperature sensor the fans turned on (bare in mind I don’t have the A/C condenser in as yet the old one got damaged) help please.
Apr 26, 2019 at 5:02 AM
Advertisement
Avatar
KASEKENNY
  • CERTIFIED EXPERT
  • 18,907 POSTS
Hi Naro,

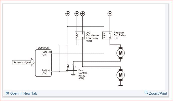
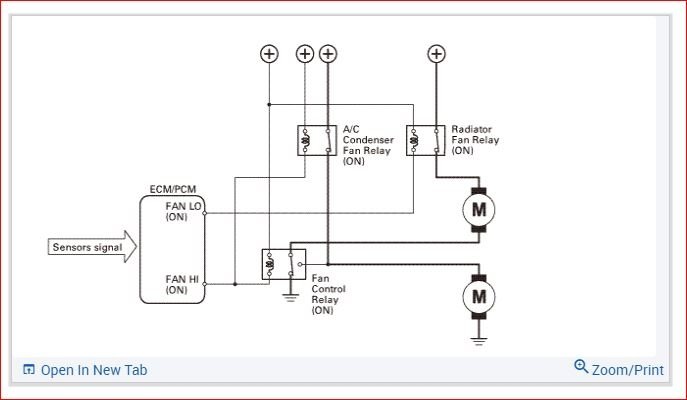
When you say you don't have the condenser in, that may be the reason the fans are not coming on. As you can see in the description of the system, the refrigerant compression signal and coolant temp are needed to signal the PCM to turn the fans on. The fact that you can manually jump them and they come on proves out the wiring and motors.

If it were me, I would finish putting the system together and fill the AC system then retest the fan operation.

This is assuming that you have checked the relays in the diagram and they are okay.

In the event you have a scan tool, you can check for codes and that will help point you in a better direction. Also, you should be able to monitor the PCM and see if it is commanding the fans on. If it is not, this would support why they are not coming on. However, it doesn't solve it. You would again most likely need to hook the input sensors back up (coolant and refrigerant).

Let me know if I am missing something and we can go from there. Thanks
Apr 26, 2019 at 4:37 PM