Front and rear AC stopped blowing

1994 DODGE RAM WAGON
53,000 MILES • 5.6L • V8 • 2WD • AUTOMATIC
Avatar
LULUVANTUCKETT
  • MEMBER
  • 2 POSTS
My van is a B150. Both front and rear AC stopped blowing at the same time. I changed the fuse and it did not resolve it. Is there a blower motor for both units? If so would the fact that both units stopped blowing simultaneously be an indicator that it is not motor related?
Sep 27, 2017 at 8:16 PM
Advertisement
Avatar
STRAILER
  • CERTIFIED EXPERT
  • 53,855 POSTS
It looks like they share fuse #15 20 amp I would start by checking that first.

Here are some guides and diagrams so you can do some testing so we can get it fixed:

https://www.2carpros.com/articles/how-to-check-a-car-fuse

and

https://www.2carpros.com/articles/how-to-check-an-electrical-relay-and-wiring-control-circuit

Please run this test and get back to us so we can keep helping you.

Cheers, Ken
Sep 28, 2017 at 2:23 PM
Avatar
LULUVANTUCKETT
  • MEMBER
  • 2 POSTS
Thanks Ken

I tested all of the fuses and they all check out. The user manual does not show the location of the AC relay and doesn't show where the PDC is. I will keep investigating and keep you posted.
Oct 9, 2017 at 2:01 PM
Advertisement
Avatar
STRAILER
  • CERTIFIED EXPERT
  • 53,855 POSTS
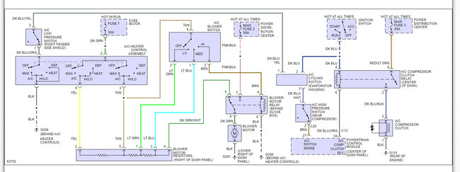
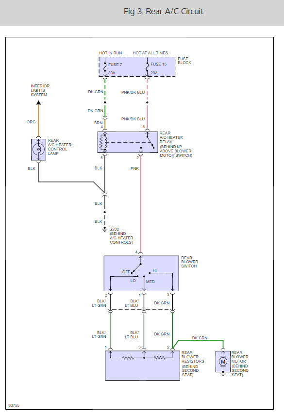
I have the location of the air conditioner relay and the PDC (below)

Please let us know what you find. I'm interested to see what it is.

Cheers, Ken
Oct 10, 2017 at 10:42 AM