windshield wipers come on with no key or nothing?

2013 CHRYSLER 200
184,000 MILES • 3.6L • V6 • 2WD • AUTOMATIC
Avatar
JLEWTY59
  • MEMBER
  • 1 POST
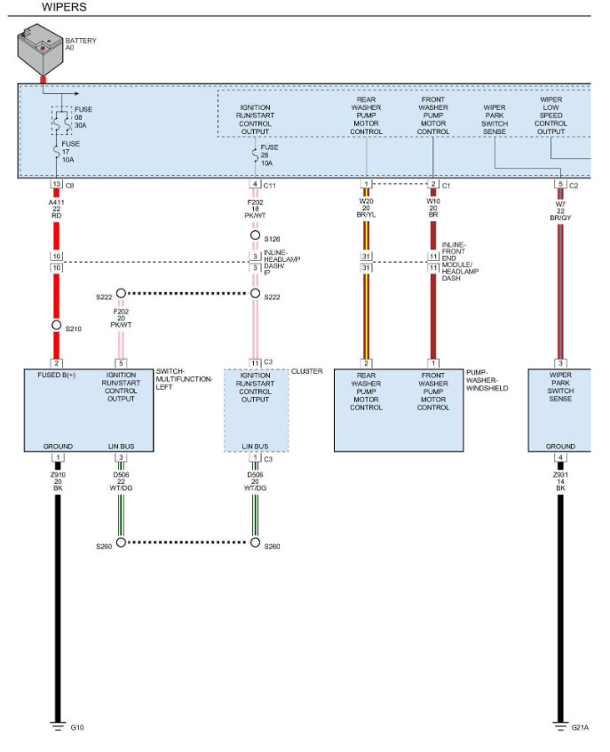
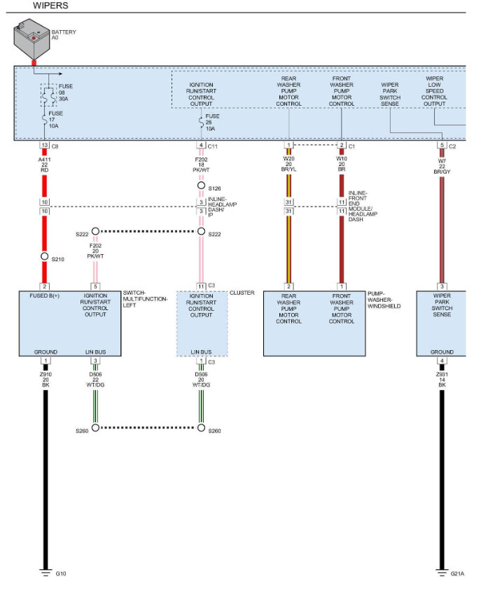
TIPM Connector Pin identification we get them for some new connectors because I have broken and I guess I've got a wire across or something because when I hook the battery up the windshield wipers come on with no key or nothing so I need diagram to make sure I have them right I've done it by look from one pin from one connector to the other
Jul 7, 2025 at 3:27 PM
Advertisement
Avatar
STRAILER
  • CERTIFIED EXPERT
  • 53,855 POSTS
Yep, if the wiring is wrong the wipers will come on all the time, here is the wiring diagrams as they go into the TIPM so you can check it out and make the repairs. Check out the images (below). Let us know how it goes.
Jul 8, 2025 at 8:12 AM
Avatar
JLEWTY59
  • MEMBER
  • 1 POST
I need a wiring diagram for each individual wire that goes into the connectors.
Jul 12, 2025 at 11:31 AM
Advertisement
Avatar
STRAILER
  • CERTIFIED EXPERT
  • 53,855 POSTS
That is what I gave you? see the wires going to the wiper motor, there are only three, besides the washer pump motor.
Jul 12, 2025 at 6:31 PM