☰
Login
Join
×
Home
Answered Questions
Repair Topics
Repair & Service Guides
Popular Questions
Warning Lights
Trouble Codes
How It Works
Testing / Diagnostics
Symptoms
Videos
Login
Become a Member
Home
Toyota
Sienna
Safety
Horn
Wiring
horn wiring diagram
2014 TOYOTA SIENNA
80,000 MILES • 3.5L • 6 CYL • 2WD • AUTOMATIC
MECANICO3
MEMBER
32 POSTS
FOLLOW
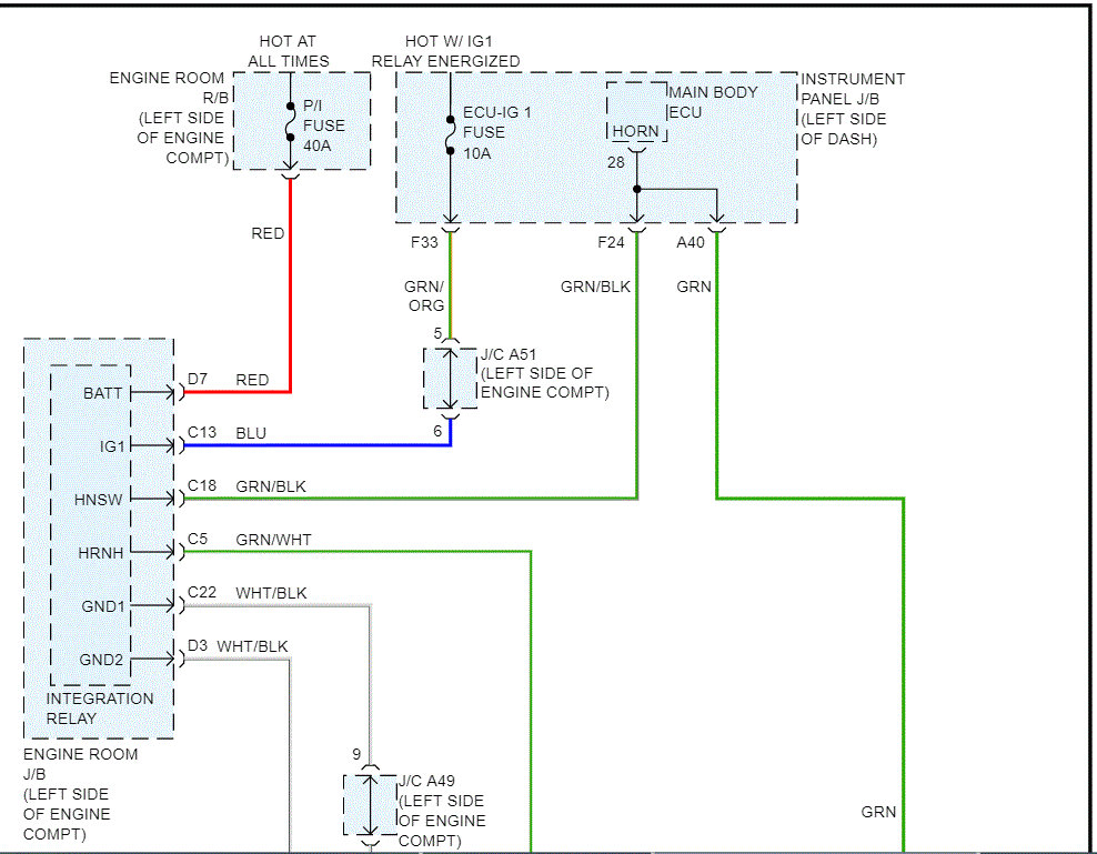
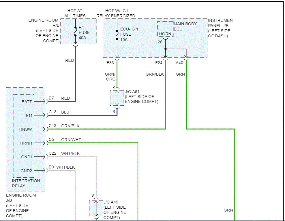
need horn wiring diagram. Can't find anything online.
Jun 16, 2020 at 7:53 PM
Advertisement
JACOBANDNICKOLAS
CERTIFIED EXPERT
110,175 POSTS
Hi,
I attached the schematic for the horn circuit. I cut the pic in half to make it readable for you, but I did overlap so you can follow it easier.
Let me know if this is what you needed or if you have other questions.
Take care,
Joe
Images (Click to enlarge)
Jun 16, 2020 at 7:59 PM
MECANICO3
MEMBER
32 POSTS
thanks a lot.
Jun 17, 2020 at 6:27 AM
Advertisement