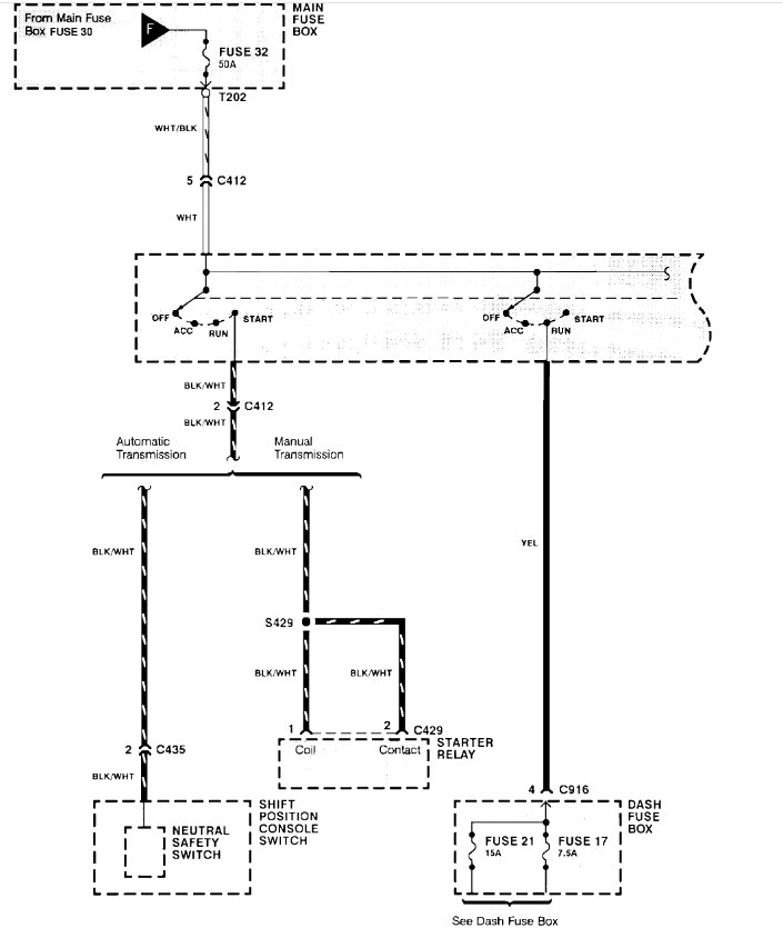
Hello, ever since I got my vehilce listed above Gs. The ignition switch is not in order when I put the key from 0 to 1 the fan turns on. I just want to be able to listen to the radio only without the fan turning o, the radio turns on as well, but it drains the battery quicker because of the fan and when I turn the key to 2 does nothing then 3 starts the engine. Help please very much appreciated.
Jan 31, 2024 at 11:48 PM

