☰
Login
Join
×
Home
Answered Questions
Repair Topics
Repair & Service Guides
Popular Questions
Warning Lights
Trouble Codes
How It Works
Testing / Diagnostics
Symptoms
Videos
Login
Become a Member
Home
GMC
Yukon
Interior
Cigarette Lighter
Wiring
Can I get a color wiring schematic for cigarette lighter?
2005 GMC YUKON
128,005 MILES • 5.3L • V8 • 4WD • AUTOMATIC
SEPPERLY14
MEMBER
1 POST
FOLLOW
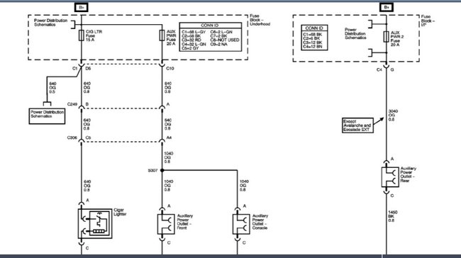
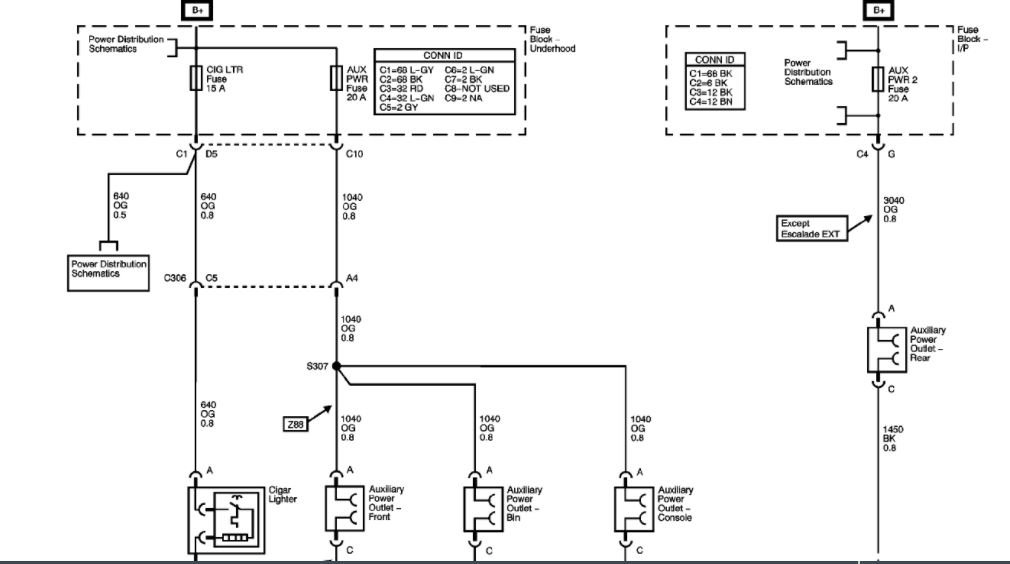
I need to figure out where the orange power wire goes for the front cigarette lighter port. Vehicle listed above is an XL model.
Sep 23, 2021 at 8:03 PM
Advertisement
ASEMASTER6371
CERTIFIED EXPERT
52,796 POSTS
Good afternoon,
I attached both the color and a black and white diagram for you.
https://www.2carpros.com/articles/how-to-check-wiring
https://www.2carpros.com/articles/how-to-check-a-car-fuse
https://www.2carpros.com/articles/how-to-use-a-voltmeter
Roy
Images (Click to enlarge)
Sep 24, 2021 at 10:28 AM