Where is the Intake air temperature sensor located?

1999 VOLVO S80
128,855 MILES • 2.9L • 6 CYL • 2WD • AUTOMATIC
Avatar
KAVIN THOMPSON
  • MEMBER
  • 19 POSTS
Where can I find the IAT sensor on my car listed above?
Apr 17, 2021 at 9:56 PM
Advertisement
Avatar
JACOBANDNICKOLAS
  • CERTIFIED EXPERT
  • 110,175 POSTS
Hi,

To the best of my knowledge, they didn't use an IAT in 1999. Is there a specific code you are getting? Could it be the mass airflow sensor? ECT (engine coolant temperature sensor)?

Let me know.

Joe
Apr 17, 2021 at 10:41 PM
Avatar
KAVIN THOMPSON
  • MEMBER
  • 19 POSTS
P1113.
Apr 18, 2021 at 1:27 PM
Advertisement
Avatar
JACOBANDNICKOLAS
  • CERTIFIED EXPERT
  • 110,175 POSTS
Hi,

That code is related to the outer/outside temperature sensor mounted in the driver's side exterior mirror.

Are you having drivability issues with the vehicles?

Joe
Apr 18, 2021 at 5:58 PM
Avatar
KAVIN THOMPSON
  • MEMBER
  • 19 POSTS
Rough idling when going past 30 MPH.
Apr 18, 2021 at 7:39 PM
Avatar
KAVIN THOMPSON
  • MEMBER
  • 19 POSTS
Plus my digital speedometer is frozen and doesn't show the numbers alongside the digital warning text box, it only lights up but doesn't show no texts or anything. could it be a blown fuse maybe?
Apr 18, 2021 at 7:42 PM
Avatar
JACOBANDNICKOLAS
  • CERTIFIED EXPERT
  • 110,175 POSTS
The speedometer could be related to a vehicle speed sensor and the rough idle could be nearly anything. For example, low or high fuel pressure, an engine vacuum leak, or simply in need of a tune-up could cause the rough idle.

What I recommend is to have the can-bus scanned. It requires a scan tool that can communicate with all modules. Here is a quick video showing how it's done:

https://youtu.be/InIlnsjOVFA

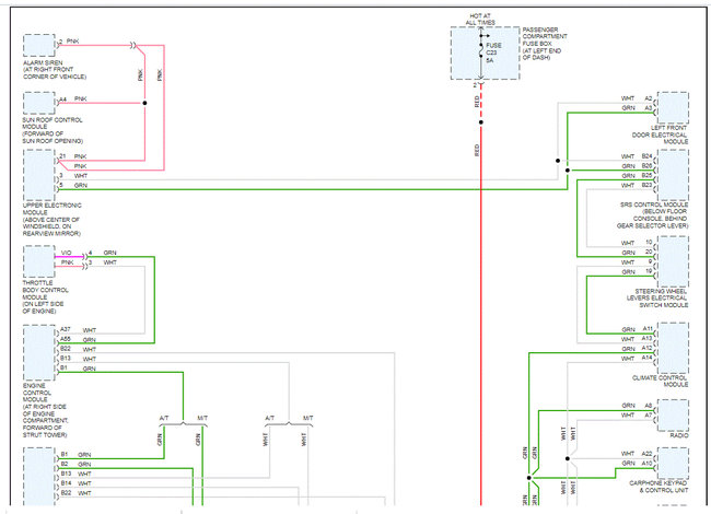
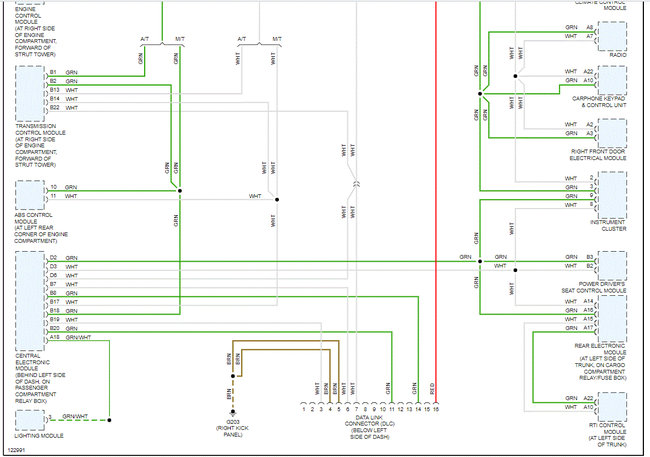
If you look below at the two pics attached, they show the can-bus system. Basically, all the modules/computers are tied together via a couple of wires. By performing this type of scan, it should identify any codes present regardless of the module. Hopefully, this will point us in the right direction.

Let me know if this is something you can have done.

Take care,

Joe

See pics below.
Apr 18, 2021 at 8:15 PM
Avatar
NICKOLAOSF
  • CERTIFIED EXPERT
  • 69 POSTS
Hi Kavin Thomson,

We can help with that. first tell me how it started, have you performed any repairs recent?
for the code p1113 air temperature there are two of them in the lower front It's the one that should be fixed in the RH side of the engine splash guard it is often not and has fallen down and got damaged.
take a picture of digital speedometer.
explain about rough idle how did it start?
Let us know what happens and please upload pictures or videos of the problem.
I am glad to help you, If there is anything else we can help you with please contact us again. Thank you for choosing 2CarPros.
Cheers, Nick
Apr 18, 2021 at 8:27 PM
Avatar
KAVIN THOMPSON
  • MEMBER
  • 19 POSTS
Is this the IAT Sensor Nick?
Apr 19, 2021 at 9:34 AM
Avatar
NICKOLAOSF
  • CERTIFIED EXPERT
  • 69 POSTS
no, it should be between radiator and front bumper. there is two of them left and right they are possible further up. i don't have a better picture sorry.
i will try to get you a picture and send it.
Apr 19, 2021 at 9:52 AM
Avatar
NICKOLAOSF
  • CERTIFIED EXPERT
  • 69 POSTS
see link to understand what you are looking for this code is air temperature sensor.
https://youtu.be/DDYtNIkv-w8
Apr 19, 2021 at 10:00 AM
Avatar
KAVIN THOMPSON
  • MEMBER
  • 19 POSTS
This is how the engine sound.
Apr 24, 2021 at 10:50 PM
Avatar
JACOBANDNICKOLAS
  • CERTIFIED EXPERT
  • 110,175 POSTS
Hi,

I'm not sure if you upload something for us to hear, but nothing came through. Could you try again?

Joe
Apr 25, 2021 at 6:00 PM