intermittent error on FDC and CCP?

1992 CADILLAC FLEETWOOD
81,000 MILES • 4.9L • V8 • 2WD • AUTOMATIC
Avatar
BONNIESPEEDY1200
  • MEMBER
  • 2 POSTS
I have the car listed above FWD that has intermittent faults (codes F30 and F31) The error appears on the FDC (Fuel data center) and CCP (Climate control panel) panel is blank and doesn´t work.
But the blower works and heats/cools depending on the weather, but it is not possible to switch from defroster mode and other temperatures, panels are blank.
Every morning those panels don't work, but after 10-30 minutes the FDC display starts flash “On” and “Off”. It can do this for anything from a few minutes to 20 minutes. Then it can start working as it should. After a few minutes later CCP can start but sometimes it won't start at all.
When they both start up during the day, they work if I stop the car for a few hours. So, they work as they should. But the next day the error is repeated again.
I have changed the BCM (Body computer Module) to another one with the same result. Tried disconnecting FDC but still error on CCP, Disconnected CCP the same error on FDC. I have connected extra ground cables to FDC, CCP, BCM without any impact.
Measured with Fluke multimeter:

FDC/CCP not works: FDC/CCP works:
+ 12 V = +11,54-13,35 V 12 V = + 11,56-12,48 V
+ 16 V = +16,4 V +16 V = + 16,4 V
+ 5 V = +5,05 V + 5 V = + 5,01 V
Clock = +2,56 V Clock = + 2,56 V
Data = 0,246 V Data = + 0,7-1,0 V pulses

Have checked data cable and contacts into BCM, CCP, FDC are okay.
Aug 18, 2023 at 8:56 AM
Advertisement
Avatar
STRAILER
  • CERTIFIED EXPERT
  • 53,855 POSTS
It sounds like the HVAC programmer is bad, I would try to find a used one on Ebay.

The fact that you've already replaced the BCM (Body Control Module), checked the power supply, and verified the connections is a good start.









Check out the images (below). Please let us know how it goes.
Aug 19, 2023 at 9:37 AM
Avatar
BONNIESPEEDY1200
  • MEMBER
  • 2 POSTS
Thanks for your time!

Is HVAC the same as ECC Programmer? If it is not, what is it?

From what I can understand and gather from the Cadillac service manual, it directs the vacuum to the dampers and the motor that controls how much hot water it should send into the heating element in the car.

Why do you think there is a fault with it, have you been involved where it has caused such a fault?
Have you replaced ECC programmer before?

I've pulled out the extra earth cable to the negative pole of the battery.

FDC and CCP circuit boards I have already examined and soldered about cold soldering and unsafe soldering.

I can't see any pattern of failure that is heat or weather related at this point.

The difference that I can see is that the data cable that goes between the FDC ,CCP, and BCM shows 0.246 volts when they are not working and 0.7-1.0 volt pulses when they are working.

(My car is a Fleetwood FWD 1992, the picture you sent was of a Brougham -92)

Aug 20, 2023 at 6:39 AM
Advertisement
Avatar
STRAILER
  • CERTIFIED EXPERT
  • 53,855 POSTS
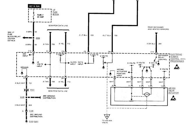
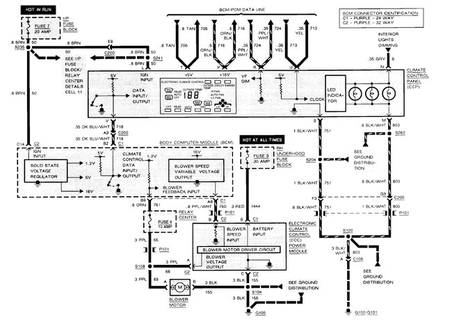
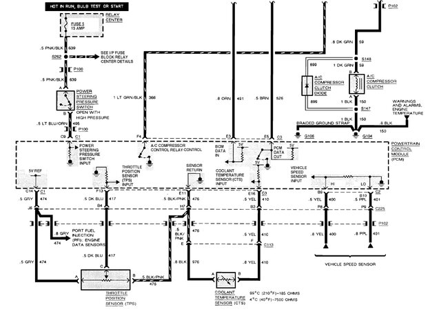
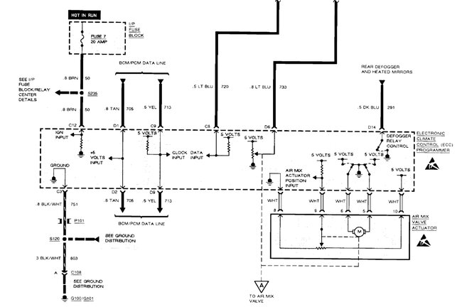
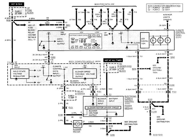
Here is the HVAC and programmer wiring diagrams so you can see how the system works and a guide to help you check the connections.

https://www.2carpros.com/articles/how-to-check-wiring

Check out the images (below). Please let us know what happens.
Aug 21, 2023 at 9:12 AM