Background: car was mildly wrecked a few years ago, the hood, headlights, and grille crunched where it went under a jacked up truck. It still ran and drove and was parked in a shop with the intention of fixing the front. My neighbor bought it for $200 and had it towed here, but the keys are missing.
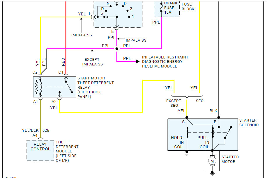
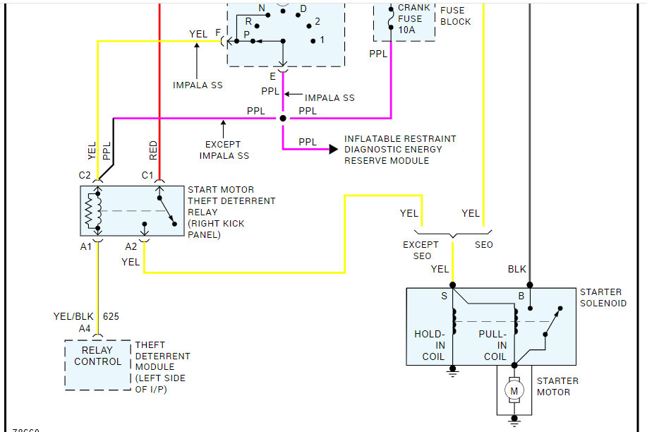
He replaced the ignition switch and new battery. Radio works, lights work, but nothing when you turn the key. I can hear a click under the passenger dash, and the electric water pump will come on, but nothing from the starter at all. We looked in all the fuse boxes and couldn't find anything related to the starter or ignition, where can we start troubleshooting?
He replaced the ignition switch and new battery. Radio works, lights work, but nothing when you turn the key. I can hear a click under the passenger dash, and the electric water pump will come on, but nothing from the starter at all. We looked in all the fuse boxes and couldn't find anything related to the starter or ignition, where can we start troubleshooting?
Mar 14, 2024 at 3:23 PM

