dash board lights

2003 MERCURY SABLE
12,700 MILES • V8 • FWD • AUTOMATIC
Avatar
TCOLLINS12
  • MEMBER
  • 1 POST
when i turn on head lights, the inside dash board lights do not turn on, is this a wiring problem or hopefully a fuse replacement?
Jan 15, 2010 at 12:16 PM
Advertisement
Avatar
BMRFIXIT
  • CERTIFIED EXPERT
  • 19,053 POSTS
Hello,

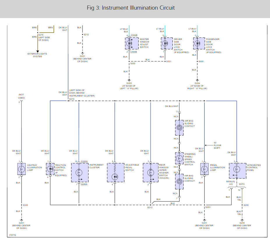
It sounds like you need a headlight switch but to be sure check for power coming out of the dark blue and white tracer wire from the headlight switch.

Here is a guide and the headlight wiring diagram to confirm the failure.

Check out the diagrams (Below)

Please let us know what you find.

Cheers
Jan 17, 2010 at 7:05 AM
Avatar
TCOLLINS12
  • MEMBER
  • 1 POST
Thanks for the guides I tested the headlight switch and it was bad so I replaced it now all the lights work. Thanks I love this site.
Jan 18, 2010 at 7:25 AM
Advertisement
Avatar
R. DAVE JAMES
  • MEMBER
  • 1 POST
2001 Mercury Sable Two Wheel Drive Automatic 73000 miles

Please advise of the likely problems with my dash board lights and possible repair solution
Aug 6, 2019 at 3:22 PM (Merged)
Avatar
BMRFIXIT
  • CERTIFIED EXPERT
  • 19,053 POSTS
Check fuses
check switch
suspect bulbs in the rear of the cluster and need to remove and replace bulbs
Aug 6, 2019 at 3:22 PM (Merged)
Avatar
FRUGAL1
  • MEMBER
  • 2 POSTS
my dashboard lights sometime work and sometimes dont work. I dont think its the light switch since the lights go no at the radio and other controls. When the dash lights are out the two driectional lights stay on, unless I activate the directionals or 4-ways.
Aug 6, 2019 at 3:22 PM (Merged)
Avatar
BMRFIXIT
  • CERTIFIED EXPERT
  • 19,053 POSTS
Its a mater of checking and locating a short or a loose connector
overheated wire will cause the same too
i would start with the light switch and its connectors
Aug 6, 2019 at 3:22 PM (Merged)
Avatar
JBFINCH
  • MEMBER
  • 2 POSTS
I have a 2001 Sable with an identical issue. Have not traced wires yet, but suspected a bad connection somewhere. fun fun.
Aug 6, 2019 at 3:22 PM (Merged)
Avatar
FRUGAL1
  • MEMBER
  • 2 POSTS
The problem was with the circuit board behind the speedometer cluster. You can change just the circuit board which I purchased from Ford. It was time consuming for a do it yourselfer but everything is working now.
Aug 6, 2019 at 3:22 PM (Merged)