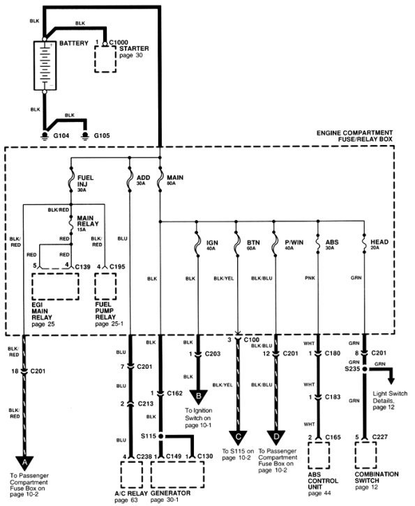
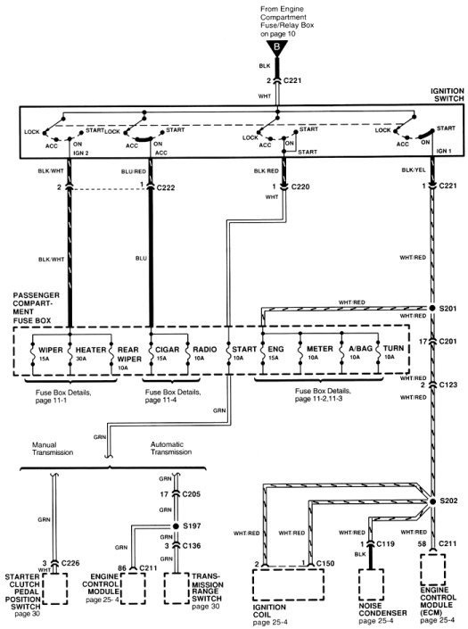
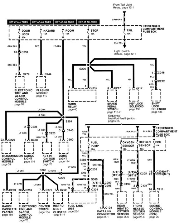
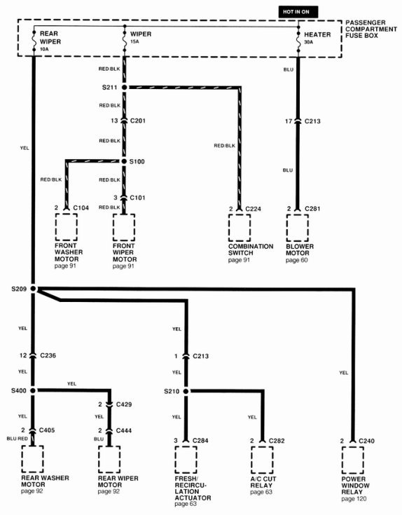
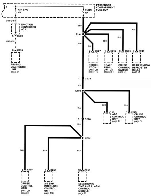
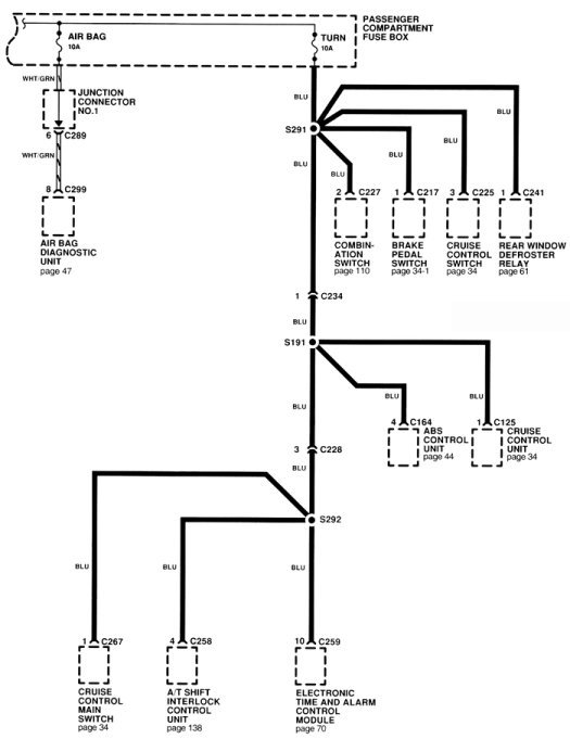
I have no turn signals, no windshield washer, no wipers and the car will not start. It will not even try and turn over. I think the horn might still work have not tested that, but I have no ignition. It is like my ignition switch is broke or something like that. I have been told that it could possibly be the clock-spring assembly, not sure. need to have the question answered. thank you.
Apr 6, 2018 at 10:16 AM








