No start circuit

1992 GMC TYPHOON
150,000 MILES • V6 • TURBO • 4WD • AUTOMATIC
Avatar
BOBBY TERRELL
  • MEMBER
  • 3 POSTS
Turn ignition switch on a braker shuts down start circuit, turn switch off it resets until turn back on.
Dec 5, 2020 at 10:25 AM
Advertisement
Avatar
JACOBANDNICKOLAS
  • CERTIFIED EXPERT
  • 110,175 POSTS
Hi,

I looked through the wiring schematics and it is very limited because of the model year. However, where is the circuit breaker you are referring to? Does it kick when you turn the key to the start position or just turn it on the run position?

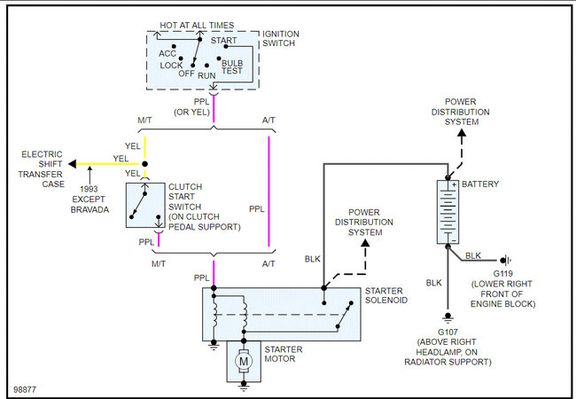
If the circuit breaker kicks off, you have to have a dead short at some point. Start by checking at the starter motor. See if anything has come loose. Also, shield the smaller solenoid wire (purple) and disconnect it. See if the circuit breaker still shuts down. If it still does, then chances are the short is in the starter or the trigger wire between the ignition and starter. See pic 1

Let me know what you find or if you have other questions.

Take care,
Joe
Dec 5, 2020 at 7:01 PM
Avatar
BOBBY TERRELL
  • MEMBER
  • 3 POSTS
Thank you. i will start back tracking from the starter. i guess i just needed to have a second opinion. thanks again
Dec 7, 2020 at 4:11 AM
Advertisement
Avatar
JACOBANDNICKOLAS
  • CERTIFIED EXPERT
  • 110,175 POSTS
Hi,

You are very welcome. Let me know if I can help or if you have other questions.

Take care,
Joe
Dec 7, 2020 at 6:26 PM
Avatar
BOBBY TERRELL
  • MEMBER
  • 3 POSTS
Thank you.
Dec 8, 2020 at 6:20 AM