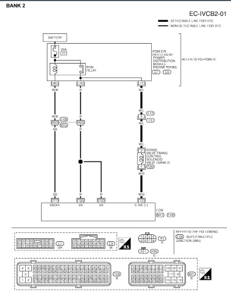
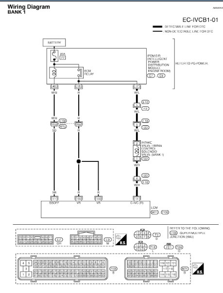
Code P0075

2007 INFINITI M35
169,000 MILES • V6 • 2WD • AUTOMATIC
Avatar
NASER NASER
  • MEMBER
  • 836 POSTS
I have this code p0075 with no symptoms.
Reads on the scanner as p0075 int/v tim v/cir-b1.
Oct 15, 2019 at 7:43 AM
Advertisement
Avatar
DANNY L
  • CERTIFIED EXPERT
  • 5,648 POSTS
Hello, I'm Danny.

That code is for the intake valve timing control solenoid. I've attached a series of step-by-step diagnostic pictures for you to test. Hope this helps and thanks for using 2CarPros.

Danny-
Oct 15, 2019 at 1:16 PM