☰
Login
Join
×
Home
Answered Questions
Repair Topics
Repair & Service Guides
Popular Questions
Warning Lights
Trouble Codes
How It Works
Testing / Diagnostics
Symptoms
Videos
Login
Become a Member
Home
Ford
Ecosport
Exterior Light
Reverse Light
Switch
Location
Reverse switch location
2016 FORD ECOSPORT
30,000 MILES • 1.5L • AUTOMATIC
NOJ-NOJ RAZALAS
MEMBER
2 POSTS
FOLLOW
Reverse light is not functioning.
Mar 1, 2019 at 7:14 PM
Advertisement
ASEMASTER6371
CERTIFIED EXPERT
52,796 POSTS
Good morning,
Is this the USA model or overseas model?
Roy
Mar 2, 2019 at 4:53 AM
NOJ-NOJ RAZALAS
MEMBER
2 POSTS
USA model.
Mar 3, 2019 at 8:22 PM
Advertisement
ASEMASTER6371
CERTIFIED EXPERT
52,796 POSTS
Got it.
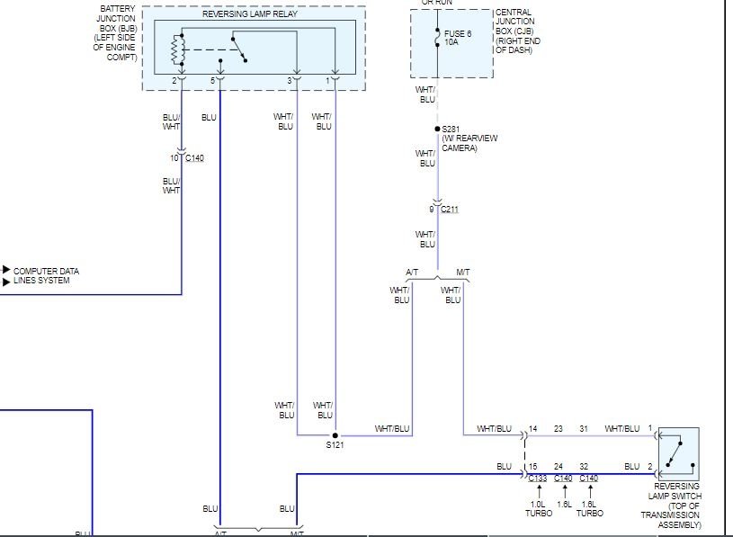
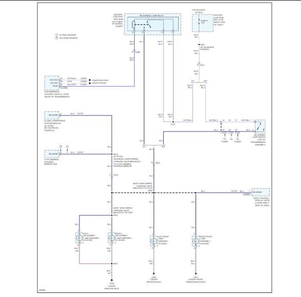
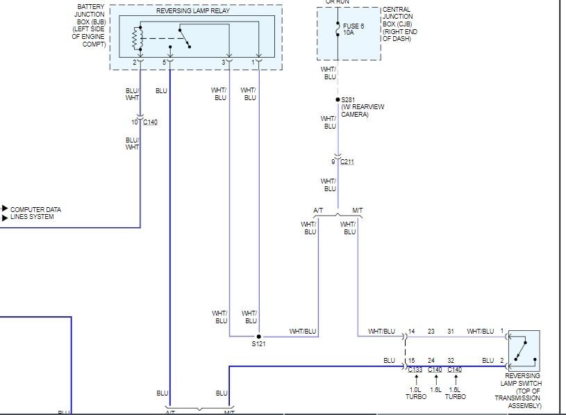
I attached a diagram for you of the back up lights. The switch is on top of the transmission. There is a fuse for it. Make sure it has power on both sides with the key on.
Roy
Images (Click to enlarge)
Mar 4, 2019 at 3:24 AM