Hi,
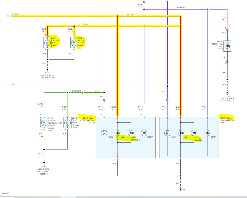
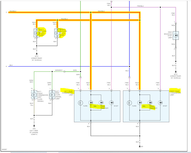
My taillights just stopped working and I don't know why. I checked the fuse, and it is good, but I still replaced it with a new one. What do you suggest I do or what can it be?
My taillights just stopped working and I don't know why. I checked the fuse, and it is good, but I still replaced it with a new one. What do you suggest I do or what can it be?
Oct 25, 2023 at 5:26 PM






