blinkers not making a clicking sound?

2008 CHEVROLET UPLANDER
81,500 MILES • 3.9L • V6 • 2WD • AUTOMATIC
Avatar
RUPLANDER
  • MEMBER
  • 5 POSTS
My turn signals all work, but there is no clicking noise to indicate the turn signal is on. Is there a relay that needs to be replaced or is it something different? Thanks.
Jun 4, 2019 at 2:05 PM
Advertisement
Avatar
STEVE W.
  • CERTIFIED EXPERT
  • 15,113 POSTS
Welcome to 2CarPros. The click on that vehicle is actually a sound played through the speakers. Do the key in ignition and seat belt warnings still sound? How about the turn indicators in the dash?
Jun 5, 2019 at 5:17 PM
Avatar
RUPLANDER
  • MEMBER
  • 5 POSTS
Yes, the key in the ignition and seat belt warnings work and the turn indicators on the dash still work.
Jun 5, 2019 at 10:19 PM
Advertisement
Avatar
STEVE W.
  • CERTIFIED EXPERT
  • 15,113 POSTS
That's strange. Did this have a click before or did you just get it and noticed no click?

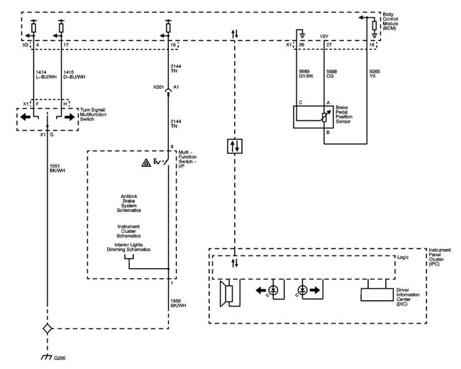
I haven't been near an Uplander in a while so don't remember if they clicked or not. The system doesn't use a mechanical flasher, the body control module does all the work. That sends a data signal to the dash or radio for the other chimes as well so those are working = the data line is okay. I don't know of any other mechanical item to click and the wiring shows nothing as well.
Jun 6, 2019 at 12:54 PM
Avatar
RUPLANDER
  • MEMBER
  • 5 POSTS
Yes, it used to click...then it just stopped.
Jun 6, 2019 at 1:25 PM
Avatar
STEVE W.
  • CERTIFIED EXPERT
  • 15,113 POSTS
Hmm The only item about them I find is the turn signal reminder.

Turn Signal Reminder

A chime or audio warning activates as a turn signal on warning if the turn signal remains ON for a specific distance traveled. The turn signal warning sounds when a turn signal remains active, and the vehicle has traveled a distance of 1.2 km (0.75 mi).

The driver information center (DIC) turns the turn signal reminder OFF when the ignition switch or turn signal switch is turned to the OFF position.

There is no internal diagram of the BCM showing what it uses to flash the lamps but it could be a relay. If that is the case the two options would be to open the BCM, find the relay and replace it or replace the BCM, which is close to $200.00 when you add the module and programming it together. Not sure I'd want to do that for a click.
Jun 6, 2019 at 3:50 PM
Avatar
RUPLANDER
  • MEMBER
  • 5 POSTS
Thank you.
Jun 6, 2019 at 4:42 PM
Avatar
STEVE W.
  • CERTIFIED EXPERT
  • 15,113 POSTS
You are welcome. Wish they published the internal schematic for the modules. Could make things like this a lot easier.
Jun 6, 2019 at 11:48 PM
Avatar
  • MEMBER
  • 5 POSTS
I've had my Uplander about 5 years and my signal has never made a sound until yesterday. I left home, made a right turn and it started clicking. Less than a mile and 2 turns later it stopped.
Dec 9, 2020 at 9:49 AM
Avatar
STEVE W.
  • CERTIFIED EXPERT
  • 15,113 POSTS
Thanks for the information. I've seen a few Chevy Uplanders over the years and never paid attention to the signals other than if they flashed during testing.
Dec 9, 2020 at 12:49 PM
Avatar
  • MEMBER
  • 5 POSTS
So what could it possibly be?
Dec 9, 2020 at 1:17 PM
Avatar
STEVE W.
  • CERTIFIED EXPERT
  • 15,113 POSTS
Is it still clicking with the signal on? If so can you tell if it's from the speaker and in time with the lights flash rate. It's possible it is something else so confirming it is with the signals only would be the first place to start.
Dec 9, 2020 at 2:23 PM
Avatar
  • MEMBER
  • 5 POSTS
It doesn't click, it only flashes.
Dec 9, 2020 at 3:39 PM
Avatar
STEVE W.
  • CERTIFIED EXPERT
  • 15,113 POSTS
HMM, not sure what would have caused it to come and go like that without it acting that way now it would be hard to test because there isn't a way to hear it. The BCM does the switching and sends a signal to the DIC in the dash that signal tells it to turn on the left or right dash indicator and generate the tone for the operator. The dash is powered on the same fuse that powers the chime. Do the other warning chimes work like key in, seatbelt and such? If not then it could be the chime driver itself but the only way to repair those parts would be to have an electronics repair shop go through the cluster to repair or replace the chip.
Dec 9, 2020 at 7:48 PM
Avatar
  • MEMBER
  • 5 POSTS
Thanks, sounds like an expensive repair that really isn't worth it.
Dec 10, 2020 at 7:01 AM
Avatar
STEVE W.
  • CERTIFIED EXPERT
  • 15,113 POSTS
That is the issue with some of the things the automakers do on vehicles. It's like many newer vehicles where they have gone from individual components like relays for systems and instead made it a part of the fuse box internals. Now instead of having a high beam relay that can be replaced for $4.00 you have to replace the entire fuse box for $700.00
Or in this case they didn't use a mechanical flasher or even a relay and instead went solid state and made the sound through the radio. If the other chimes work then the data bus is okay and the only fault is no tick, is it worth $200.00 plus taking the dash apart and shipping it out for the rebuild? That is the question the owner has to answer. I know for me I wouldn't bother. It fits in with some of the other noises that automakers are adding into their vehicles. Like the cars that have "engine sounds" that play through the stereo because the real engine sounds like a squirrel in a cage or the new electric Mustang that is quiet but they have added sounds to make it sound like a Mustang!
Dec 10, 2020 at 8:54 AM
Avatar
  • MEMBER
  • 5 POSTS
Thanks.
Dec 10, 2020 at 12:07 PM
Avatar
STEVE W.
  • CERTIFIED EXPERT
  • 15,113 POSTS
You are welcome. Thank you for using 2CarPros.
Dec 10, 2020 at 12:22 PM