where is the fuel pump shut off switch located?

1998 OLDSMOBILE AURORA
120,746 MILES • 4.0L • V8 • 2WD • AUTOMATIC
Avatar
OLDMOBILE CREW
  • MEMBER
  • 1 POST
car ran out of gas i put a gallon in and it wouldn't start it sounded like i was losing pressure. when i turn the key to the on position i couldn't hear the pump itself.
Sep 26, 2025 at 11:25 PM
Advertisement
Avatar
STEVE W.
  • CERTIFIED EXPERT
  • 15,113 POSTS
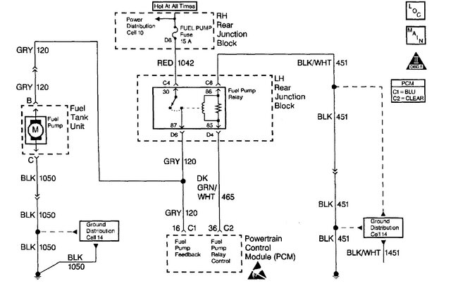
There is no pump switch. There is a relay that triggers the pump when you first turn on the key and keeps it on once the engine starts. It is located in the power center under the rear seat. To test if it's the relay or the pump you can easily pull the relay out, then use a jumper between the C4 and D6 connections in the relay socket. Also check that the fuse in the other block is okay. if the fuse is good and has power and there is power to the C4 terminal on the relay socket, jumping it should turn on the pump and let the car run. If it doesn't it's possible that a gallon wasn't enough to get it to fill the lines and have pressure.
Sep 27, 2025 at 1:08 AM