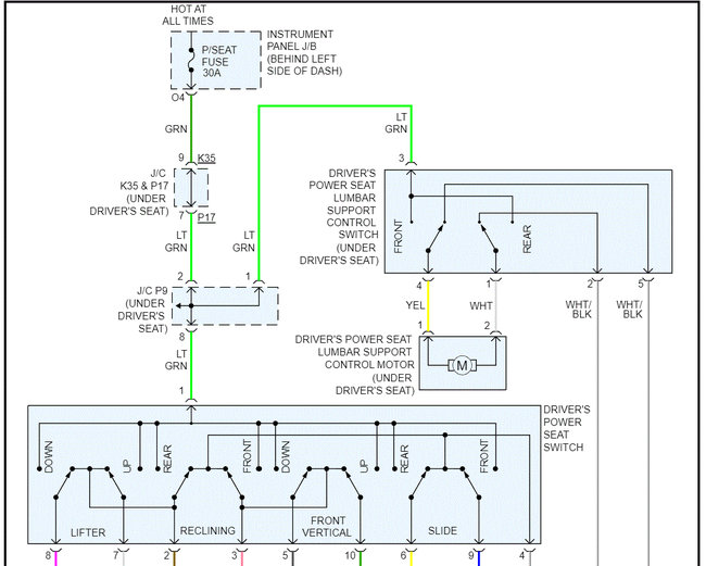
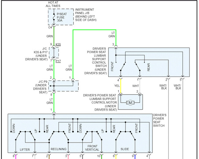
I'm having issues with my power seats in the car. Neither work. The passenger's side didn't work when I purchased the car used, and the driver's side went out last week. I'm trying to solve the issue myself but am in need of a wiring diagram to better understand the power supply to the seats.
Thank you.
Thank you.
Jun 28, 2022 at 3:54 PM



