Can I splice into the rear taillights?
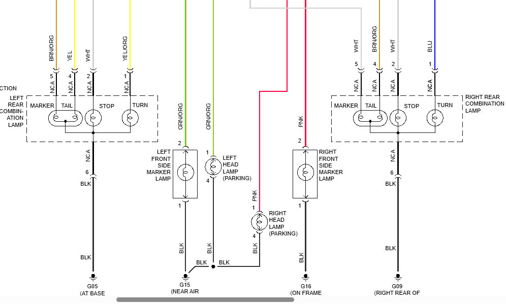
where can I get a color wiring diagram as I do not have a test light?
where can I get a color wiring diagram as I do not have a test light?
Mar 18, 2025 at 3:23 AM

