I like the "daring" approach of yours dear Steve. I may need to shed more light on what accompanies this sickening malfunction if you allow me please, your suggestions are all welcome by me and I will care to carry them out soonest.
I went far somehow in trying to diagnose the problem:
1. Just this afternoon I took the passenger seat off and tried to see if the black -ve wire for the FP is loose there, all i saw was some sleeve housing 3 wires( thick gray , black and green. they were going towards the cradle that includes the PRNDL lever spacing the 2 front seats apart. I took the trouble to do that because every time my wife be escorted by me, the car would be giving us a hell of stubborn cranking with no start and even as it stars after several cranking it just stalls soon. Once I drop my wife to her gym it is as if a Genie was there and got out of the bottle! Finding nothing suspicious, i secured the seat two hours ago.
2. The engine would stall when the car is stationary, moving slowly, moving at some 120 km/hr, there is no specific pattern but I mentioned the u-turn thing because that is the worst moment of all, it happened some 8-10 times so far versus some 100+ times while driving straight. 3 technicians tried a hell of tricks and jumpering this wire to that of a neighboring relay (those 4 relays), it would succeed for an hour or two but then all of a sudden it gets back to the irksome stalling.
Another try: Continuity test proved positive for the Grey wire ( No. 120) with all these pins in the 12-pin pink connector of the PCM: Black/white - Tan/white and tan . At the same time of the test, continuity was positive for the following pins in the neighboring 16-pin pink connector of PCM: Blue- black stripes - green and red striped with either black or dark blue.
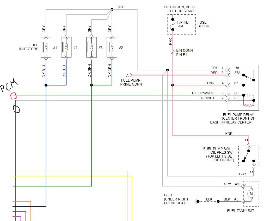
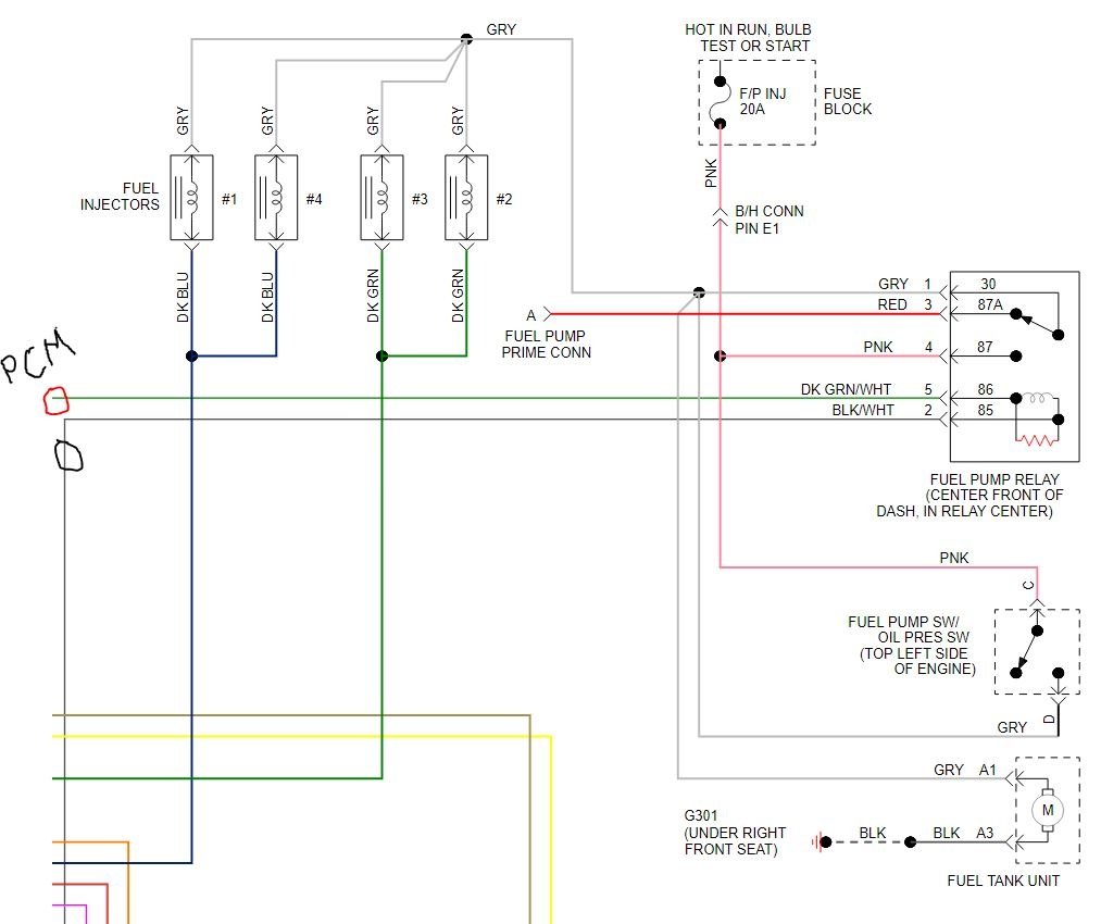
The schematic you marked for the PCM two wires (attached here once again) shows a 2-pin connector for the Oil Pressure switch/Fuel Pump switch but my engine has a 3-pin connector (1st image attached here).
A yet other check: Continuity proved positive between a dark purple wire ( within the main harness in engine compartment) and both two pins in the 12-pins pink connector of the PCM: Black and gray (2nd image attached here).
Is it normal that one wire in the engine compartment corresponds to 2 or 3 wires that all have no color like that in the compartment?
The 4th attachment is for the 3-pin/wire connector of the Oil Pressure switch/Feed Pump switch (tan - gray and pink). This connector used to cause problems to my engine, I replaced it and it was one of the steps that made the engine recover before diving once again into malfunctioning and stalling.
Images (Click to enlarge)
Jul 15, 2021 at 2:07 PM