My turn signals are not working why?

2007 HONDA ACCORD
20,000 MILES • 4 CYL • 2WD • AUTOMATIC
Avatar
M15TUHW15E
  • MEMBER
  • 1 POST
during a complete stop and a turn signal is activated, there is a slight sound o clicks, and i don't mean the turn signals clicks. What should i do?
Aug 18, 2008 at 12:02 AM
Advertisement
Avatar
MHPAUTOS
  • CERTIFIED EXPERT
  • 31,937 POSTS
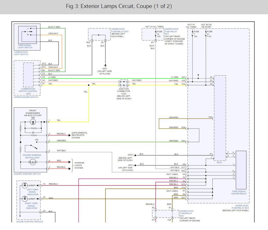
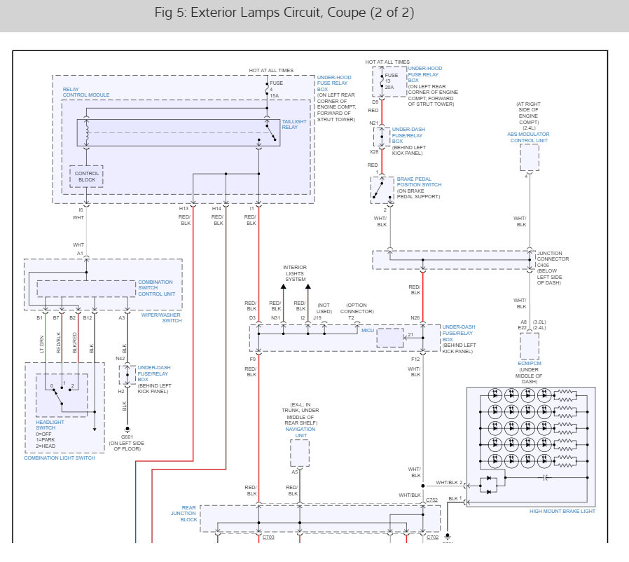
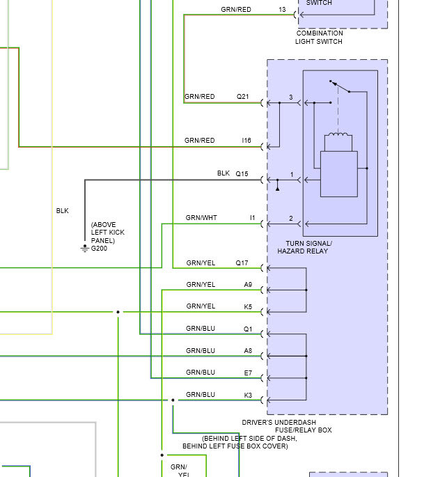
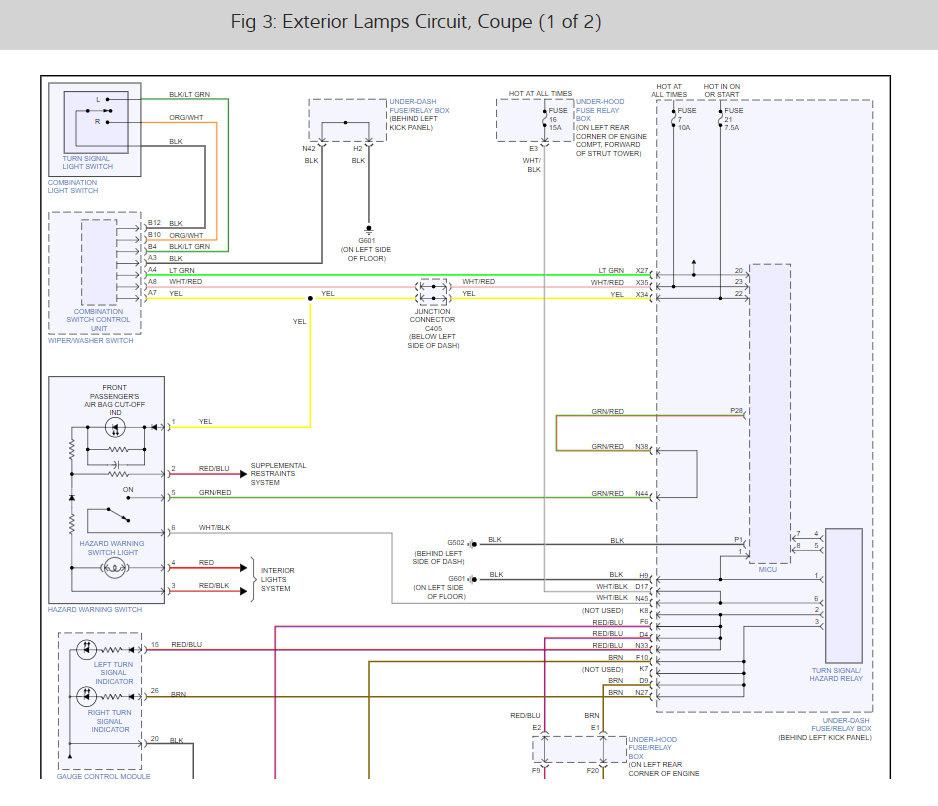
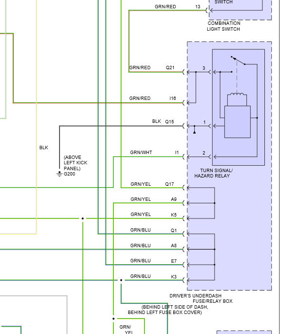
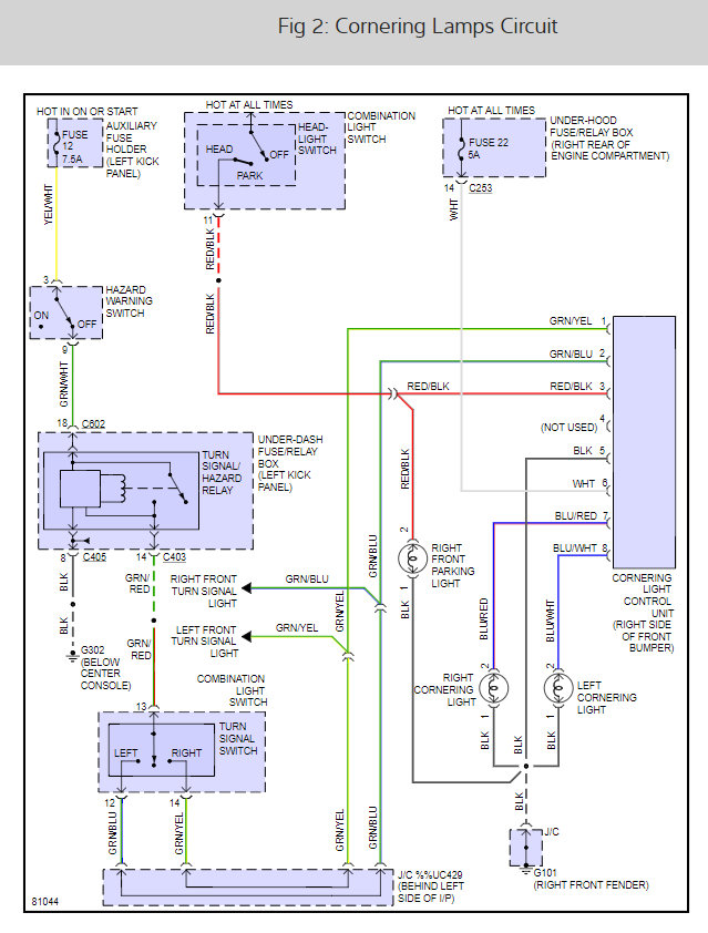
this sounds like the flasher is out but let's start with the easy stuff, the fuses # 21 and 7 in the under dash fuse panel. this guide will help you with the test if the fuse is okay and I have included the flasher location as well just in case. I have also included the blinker wiring diagrams as well so you can see how the system works.


https://www.2carpros.com/articles/how-to-check-a-car-fuse

Check out the diagrams (Below). Let us know what happens and please upload pictures or videos of the problem.
Aug 18, 2008 at 1:02 AM
Avatar
M15TUHW15E
  • MEMBER
  • 1 POST
it was the flasher thank you this site is great!
Aug 18, 2008 at 10:19 AM
Advertisement
Avatar
SHELLHEAD
  • MEMBER
  • 1 POST
A few days ago the right turn signal light came on in my Accord and stayed lit (not blinking) while I was driving. The turn signals and emergency flashers didn’t work. I parked my car and a few hours later saw that my right front and back signal lights were on (as though I had left my lights on). My auto door locks worked and lights inside worked. When I went to drive home later that day my battery was dead. AAA jumped me and I drove home with the dash turn signal still on. About fifteen minutes into driving the dash light went out and turn signals worked again. Strange. This morning my dash light right signal came on again but went out again a few minutes later. I drove my car home and used a different one.

Could this be a bad battery causing this? If not, what could it be? Thanks for the help.
May 17, 2021 at 12:05 PM (Merged)
Avatar
KHLOW2008
  • CERTIFIED EXPERT
  • 41,814 POSTS
this sounds like the turn signal flasher is stuck or going bad here is the location so you can change it out. Check out the diagrams (Below). Please let us know what you find.
May 17, 2021 at 12:05 PM (Merged)
Avatar
NIKIANDJUNE
  • MEMBER
  • 1 POST
My blinkers work fine when my headlights are not on. When I turn on my headlights and try to turn on my blinker, both blinkers start to flash and it looks like my hazard lights are on. We have already changed the multi function switch.....
May 17, 2021 at 12:05 PM (Merged)
Avatar
TOUGHDIVER
  • CERTIFIED EXPERT
  • 224 POSTS
Hi,

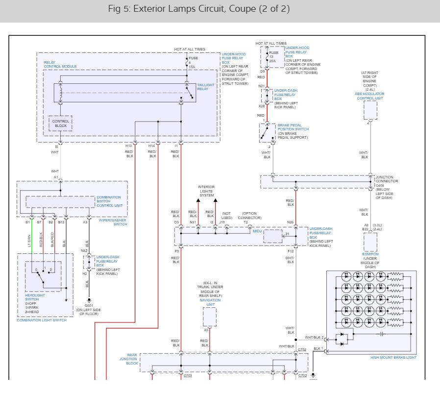
It's possible you there is a poor ground at G601 or a blown fuse or relay causing a voltage drop in the electrical system. I'm attaching exterior light wiring diagram, fuse block location and repair guides below. I highlighted the grounds and fuses for you to pay special attention too. The ground wire on the left front drivers side front floor ground. Lift the carpet up and make sure the ground wire is clean and tight. Let us know if this information was helpful and what repair the lights.

https://www.2carpros.com/articles/how-to-check-wiring

https://www.2carpros.com/articles/how-to-check-an-electrical-relay-and-wiring-control-circuit

https://www.2carpros.com/articles/how-a-car-electrical-system-works

thank you
Joe T.
May 17, 2021 at 12:05 PM (Merged)
Avatar
2CP-ARCHIVES
  • MEMBER
  • 4,540 POSTS
The front and rear left indicator lights and hazard lights do not work. The right side lights work fine. All of the bulbs are intact and working and the visible connections are are clean and attached properly. Can you help me or will I need a my mechanic to diagnose it via his computer?
May 17, 2021 at 12:05 PM (Merged)
Avatar
KHLOW2008
  • CERTIFIED EXPERT
  • 41,814 POSTS
If the hazard lights do not work for these bulbs as well, either the bulbs, flasher relay or wiring has a fault. Such diagnostics do not require any computers and neither would it help. It sounds like one of the fuses is out please check #16 under the hood and #7 and 21 under the dash here is guide to help check for power.

https://www.2carpros.com/articles/how-to-check-a-car-fuse


This wiring diagrams will show how the system works with the fuse locations as well. Check out the diagrams (Below). Please let us know what happens.


May 17, 2021 at 12:05 PM (Merged)
Avatar
SCARFACE80
  • MEMBER
  • 1 POST
My 2003 honda accord ex,my turn signal on the drivers side works on the fron t and back,also instrument panel,as far as flashing. Now my passenger side on the other hand does not work on the instrument panel or on the front or back of car,has no flash at all. I thought it might be a fuse but don t really know,or do i know the location.
May 17, 2021 at 12:05 PM (Merged)
Avatar
KHLOW2008
  • CERTIFIED EXPERT
  • 41,814 POSTS
Hi scarface80,

If the hazard lights works all the bulbs correctly, either the flasher relay or switch is faulty.

There are no separate fuse for left and right.
May 17, 2021 at 12:05 PM (Merged)
Avatar
OZGUL1969
  • MEMBER
  • 2 POSTS
I have a problem with my accord 2003 about left turn signal. All of a sudden it stop working but right turn signal is working though. Only Right hand side of Hazardous lights are working. I have checked bulbs they are ok, also there is no rust or corrosion in their nest. All fuses are ok as well though I did not see any dedicated fuse to signals. Have you guys encountered such a similar problem before?
May 17, 2021 at 12:05 PM (Merged)
Avatar
KHLOW2008
  • CERTIFIED EXPERT
  • 41,814 POSTS
Hi ozgul1969,

An open in the wiring circuit between the flasher relay and combination switch would cause the problem.
May 17, 2021 at 12:05 PM (Merged)
Avatar
OZGUL1969
  • MEMBER
  • 2 POSTS
After checking Flasher relay I realized that it was the problem. I paid $20 to buy a new one and replaced the old one. Thanks for your reply.
May 17, 2021 at 12:05 PM (Merged)
Avatar
RENE2KG
  • MEMBER
  • 1 POST
my left turn signal would not come on. They told me the bulbs and fuses were fine, that it was an electrical problem that would cost me $99 to diagnose. Can anyone offer help, on what the problem is or how to diagnose it myself.
May 17, 2021 at 12:05 PM (Merged)
Avatar
ALS35
  • MEMBER
  • 1 POST
If the bulbs check OK, and the right turn signal works, it is most likely the flasher relay. It is located behind the left kick panel, in front of driver door. to the upper right. Pull out the flasher unit, jumper between pins 2 & 6 (1 is at top, 6 is at bottom) Switch on left blinker. If the bulbs light up, you have a faulty flasher unit. New ones are about $35 at your dealer. It's only money! Cheaper diong it yourself.
May 17, 2021 at 12:05 PM (Merged)
Avatar
  • MEMBER
  • 2 POSTS
The turn signals don"t work and the fuse is fine. The hazard switch is missing because. Does the hazard switch have to be plugged in for the turn signals to work.
May 17, 2021 at 12:06 PM (Merged)
Avatar
KHLOW2008
  • CERTIFIED EXPERT
  • 41,814 POSTS
Hi [email protected],

Yes, the hazard switch has to be plugged in for the turn signals to work.
May 17, 2021 at 12:06 PM (Merged)
Avatar
  • MEMBER
  • 2 POSTS
Thanks - I'm glad I ordered that part. This is a great service!
May 17, 2021 at 12:06 PM (Merged)
Avatar
KHLOW2008
  • CERTIFIED EXPERT
  • 41,814 POSTS
You're welcome.

Have a nice day.
May 17, 2021 at 12:06 PM (Merged)
Avatar
  • MEMBER
  • 2 POSTS
The turn signals stopped working. What do I need to replace and where is the location of this part(s) ?
May 17, 2021 at 12:06 PM (Merged)
Avatar
ERNEST CLARK
  • CERTIFIED EXPERT
  • 1,730 POSTS
Are you saying that "all" the turn signals have stopped working? Or just on one side or in the front/back? Check out this guide

https://www.2carpros.com/articles/turn-signals-not-working-blinker

Write back and let me know. I will walk you through the procedure.
May 17, 2021 at 12:06 PM (Merged)
Avatar
  • MEMBER
  • 2 POSTS
Yes, both left and right, front and back. The emergency hazard light still works and so do the head lights and tail lights. Just the turn signals.
May 17, 2021 at 12:06 PM (Merged)
Avatar
ERNEST CLARK
  • CERTIFIED EXPERT
  • 1,730 POSTS
This will be your flasher, which is located in your fuse box (under dash-drivers side). Pull the cover off of the fuse box and look at the diagram the tells you which fuse and relay goes where.

It will say "Flasher" or "Blinker" or something to that affect. Take it out and to a parts store such as AutoZone.

Then just plug in the new one.

Check out the wiring diagram below for the fuses you need to check as well.
May 17, 2021 at 12:06 PM (Merged)
Avatar
TEMPEST33
  • MEMBER
  • 3 POSTS
Was wondering if my issue is from the turn switch relay or from the turn switch itself on the car listed above ex model. I can manually click the lights of the blinker when i have my hazard switch on but when the hazard switch is not on i don't get anything from using the turn blinker. All lights work for the blinker when i manually engage the signals by clicking on and off on the turn switch. So basically when i engage either the left or right blinker it will just stay on instead of blink only when i have the hazards engaged. However the hazards do not blink when the hazard light switch is engaged. Thank you for anyone's time to help me with this.
May 17, 2021 at 12:06 PM (Merged)
Avatar
KASEKENNY
  • CERTIFIED EXPERT
  • 18,907 POSTS
The issue is most likely the relay itself. On your vehicle the flasher is for the hazard lights and turn signal lights. So if when turning the hazard switch on and to get them to blink you turn the turn switch on, that points to the flasher.

I would suggest replacing that relay and then retesting.

I attached the material on the location. Let me know if you have questions. Thanks.
May 17, 2021 at 12:06 PM (Merged)
Avatar
TEMPEST33
  • MEMBER
  • 3 POSTS
Perfect, i was hoping that the was the issue. Thank you for all of that and i was hoping its that relay you posted the pix on. Plus thank you for your time on getting back to me.

Just What i found put yesterday thou i wish i knew this before i posted my question and if would this new issue effect your answer. So my car was running, i forgot to turn off the hazard switch after driving it since i had to leave left the hazards switch engaged to be able to use the blinkers manually. Then when i turned off the ignition and removed the key, the engine remained running and the steering was not locked until i switched the hazard switch back off. Would this be a short somewhere along the lines to the relay i need to troubleshoot or is it still possibly the relay at fault?

Thank you again for all your help!
May 17, 2021 at 12:06 PM (Merged)
Avatar
KASEKENNY
  • CERTIFIED EXPERT
  • 18,907 POSTS
I would start with the relay. I am not quite sure that it would cause this issue as well but before we run down that rabbit hole, let's fix the blinker/hazard issue. Then we can retest this issue.

However, if this is still an issue we will need to start a new post for it because we have to keep each one to one issue so others can find the solutions if they have the same issue. Thanks
May 17, 2021 at 12:06 PM (Merged)
Avatar
TEMPEST33
  • MEMBER
  • 3 POSTS
Oh okay, makes sense. I will post here this week when i get the relay and put it in and will see if that fixes at least the first issue if not both. Thank you very much again KaseKenny1.
May 17, 2021 at 12:06 PM (Merged)
Avatar
KASEKENNY
  • CERTIFIED EXPERT
  • 18,907 POSTS
Sounds great. We will be here whenever you get back to us. Thanks for the update.
May 17, 2021 at 12:06 PM (Merged)
Avatar
DEVINDC
  • MEMBER
  • 13 POSTS
I have the car listed above (lx) and my dash lights won’t stay on unless you move the radio around to a certain place. Also my signals also won’t work and tonight on the way home my taillights stop working until i braked. anyone know what it could be?
May 17, 2021 at 12:06 PM (Merged)
Avatar
JACOBANDNICKOLAS
  • CERTIFIED EXPERT
  • 110,175 POSTS
Hi,

When you say move the radio around, do you mean the physical radio is loose? Is it still the factory radio?

If that is the case, have you checked under the dash near the radio for a loose ground or connections?

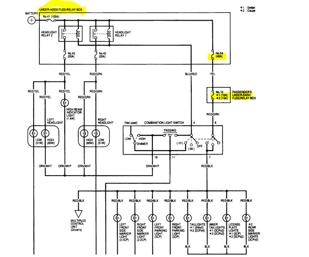
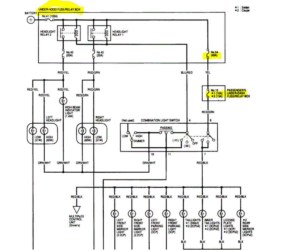
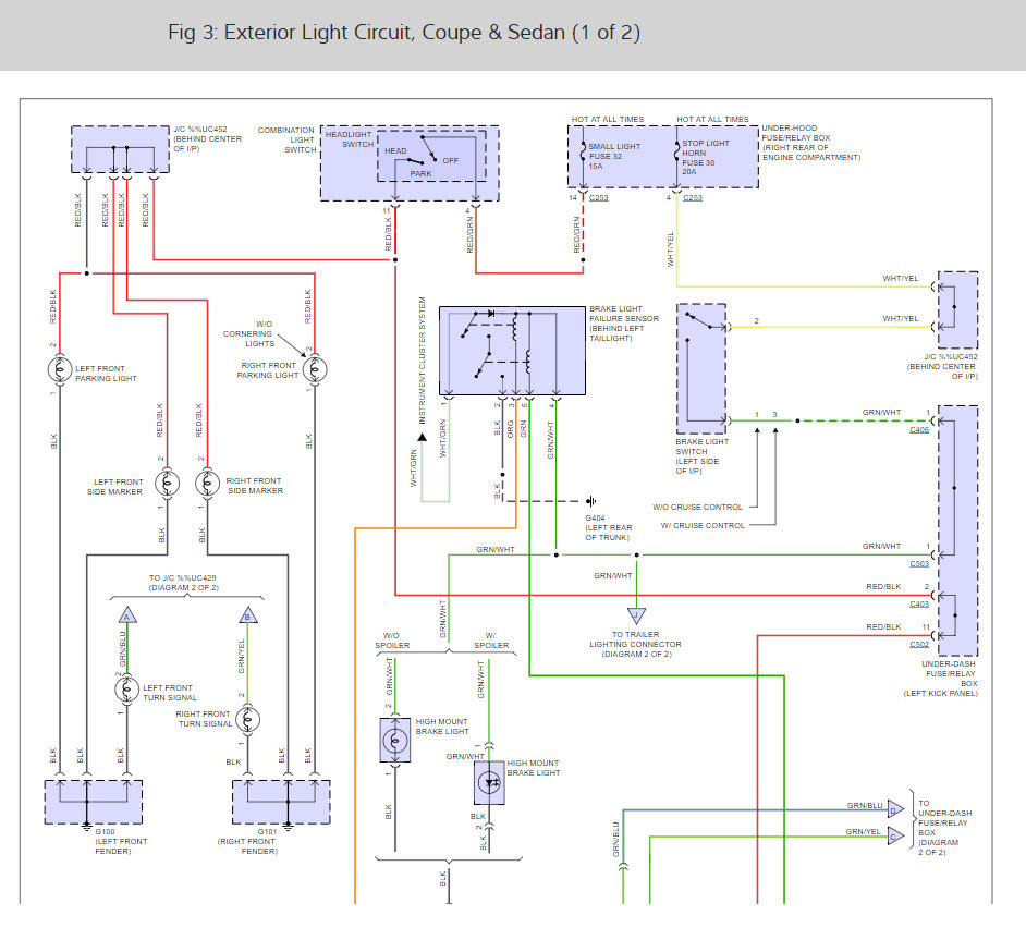
As far as the exterior lights, do the front parking lights work? If not, check the two fuses I highlighted in pic 1. In addition to just checking the fuses, make sure they have power. Here is a link to help with that.

Pic 2 shows the fuse location for the interior passenger side fuse box. Pic 3 shows the fuse in the under hood fuse box which sends power to the interior fuse box. Pic 4 shows the left rear of trunk where ground 601 is located.

https://www.2carpros.com/articles/how-to-check-a-car-fuse

If the fuses are good, the bulbs are good, check ground (G601) which is for the tail lights.

______________________________

Let me know if this helps or if you have other questions.

Take care,
Joe
May 17, 2021 at 12:06 PM (Merged)
Avatar
DEVINDC
  • MEMBER
  • 13 POSTS
My radio is not fully installed yes it's aftermarket. I just put it in and my dash lights and signals been not working since I bought the car a year ago. but if you move the radio a certain way the dash will cut on then go off after a while and some how my taillights are not working now.
May 17, 2021 at 12:06 PM (Merged)
Avatar
DEVINDC
  • MEMBER
  • 13 POSTS
And my parking lights and brake lights work fine.
May 17, 2021 at 12:06 PM (Merged)
Avatar
JACOBANDNICKOLAS
  • CERTIFIED EXPERT
  • 110,175 POSTS
Something is loose. If you can move the radio, likely wiring is being moved and making contact. Take a look under the dash for any loose connections near the radio, specifically near the instrument panel. Also, check ground that can be mounted to the body or frame on the dash framing.

Let me know what you find or if you have other questions.

Joe
May 17, 2021 at 12:06 PM (Merged)
Avatar
DEVINDC
  • MEMBER
  • 13 POSTS
Okay, thank you.
May 17, 2021 at 12:06 PM (Merged)
Avatar
JRZAK79
  • MEMBER
  • 7 POSTS
I have replaced blinker relay (flasher) along with bulbs and multi function switch and finally replaced all fuses that affect blinkers or hazards and still nothing. They do not come on at all nor does it make a sound so before I run my own wiring any idea what it may be?
I was told on the drivers side fuse box there is another box called if I recall multi-function box . apparently those can burn up and since the car had it's wires cut from previous owner I could see how that could have happened. thank you for taking the time to read my question.
May 17, 2021 at 12:06 PM (Merged)
Avatar
HMAC300
  • CERTIFIED EXPERT
  • 48,601 POSTS
There is a turn signal relay in fuse box that may be your problem the only other thing is a multiplex unit, but that is for taillights not turn signals. So check those and grounds in back of trunk on both sides. It may be the relay is bad or wires cut there.
May 17, 2021 at 12:06 PM (Merged)
Avatar
JACOBANDNICKOLAS
  • CERTIFIED EXPERT
  • 110,175 POSTS
Hi,

You are very welcome. If you have a chance, let me know what you find.

Take care,
Joe
May 17, 2021 at 12:06 PM (Merged)
Avatar
FROHNIE
  • MEMBER
  • 3 POSTS
So, a couple of days ago my turn signal stopped working along with the hazard lights. When I flip the arm to activate the turn signal, the light in the dash does NOT light up at all and it doesn't make the "click sound" that the blinkers do when they are going, but when I make the turn, the arm goes back to the neutral position. I checked the hazard light fuse and it is still good. Brake lights are working fine. Thanks in advance for any help :)
May 17, 2021 at 12:07 PM (Merged)
Avatar
STRAILER
  • CERTIFIED EXPERT
  • 53,855 POSTS
Hello,

There is a light out module and a flasher that need to see if they are getting power and connecting to the remainder of the system. It sounds like the flasher has gone bad.

Here is a guide to help you see how to test the system with diagrams below to show you on your car

https://www.2carpros.com/articles/how-to-use-a-test-light-circuit-tester

Here are the wiring diagrams for the blinkers etc. (below)

Please let us know what you find.

Cheers, Ken
May 17, 2021 at 12:07 PM (Merged)