Horn not working at steering wheel, work on alarm

2014 DODGE CARAVAN
100,000 MILES
Avatar
THANVAS
  • MEMBER
  • 46 POSTS
The horn is not working at the steering wheel, but when I press the panic button, the horn works. I checked both fuses ( left and right horn ) under the hood, both checked out good.

I have turned the key to the "on" position and checked the fuses with the volt meter, I have noticed that all the ten amp fuses in the box read approximately twelve volts, except for the two ten amp horn fuses. They are reading zero. Is this normal?

My brother took the car to the shop and they told him it was the clock spring and they want to charge him $700.00 for part and labor. Does this sound like a clock spring symptom? I thought that the fuse side should already have voltage and when the switch at the steering wheel is pressed, it throws the relay and sounds the horn.
May 26, 2017 at 5:23 PM
Advertisement
Avatar
CARADIODOC
  • CERTIFIED EXPERT
  • 34,308 POSTS
You cannot assume anything today because there are multiple computers hung onto every circuit. You would be right on older vehicles that twelve volts should be at the horn relay. In this case the clock spring is a good suspect, but the repair estimate is way out of line. Thanks to the liability insurance built into the cost of the part, a typical clock spring should cost around $150.00. Unless there's something I am not aware of, replacement should take about an hour.


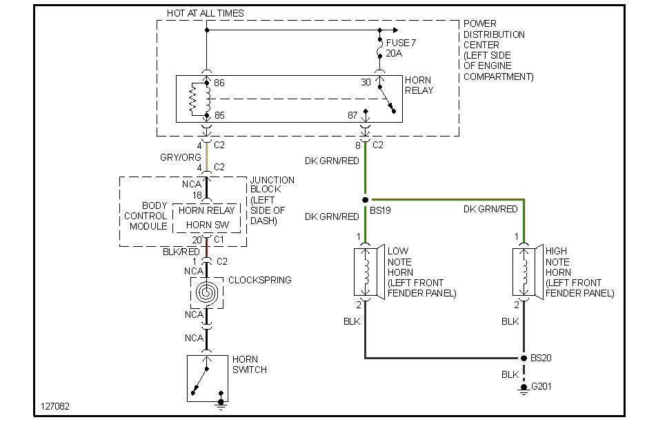
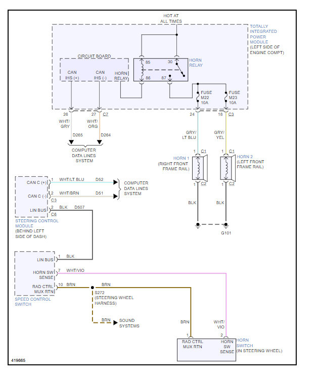
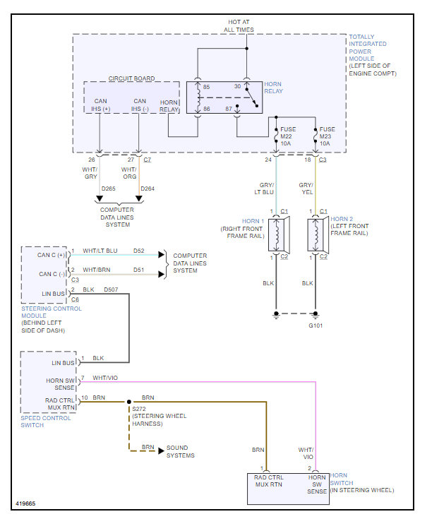
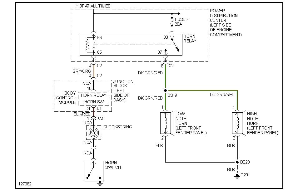
This wiring diagram below can show you how the system works.

https://www.2carpros.com/articles/how-to-use-a-test-light-circuit-tester


The clue you should look for is if the clock spring is coming apart, other functions on the steering wheel will also fail. That can include cruise control switches, and the airbag warning light will turn on.

If only the horn function is dead, I would recommend using a scanner to see what the Integrated power module is seeing as far as "horn request" signal. If that is showing up when you press the horn switch, that module becomes the better suspect.

Check out the diagrams (Below). Please let us know what happens.
May 26, 2017 at 5:49 PM
Avatar
THANVAS
  • MEMBER
  • 46 POSTS
Thank you very much for the great feedback CARADIODOC! Pros like you keep me coming back to this website.
May 26, 2017 at 6:02 PM
Advertisement
Avatar
CARADIODOC
  • CERTIFIED EXPERT
  • 34,308 POSTS
Yah. I gots a lot of people fooled.
May 28, 2017 at 9:24 PM
Avatar
CARWORKSNOT
  • MEMBER
  • 12 POSTS
Panic works, airbag light is off,cruise is okay. .I checked the horn pad,fuses,relay and the clock spring. all Are okay.. could not find any broken wires anywhere and there is power to the hot side of the horn fuse. Are there more fuses? Could it be in the fuse block under the hood? What do you think is wrong?
May 26, 2020 at 5:01 PM (Merged)
Avatar
CADIEMAN
  • CERTIFIED EXPERT
  • 3,544 POSTS
The fuse needs to have power on both sides.
Do you hear the horn relay clicking?
Do they blow when you run power from the battery?
May 26, 2020 at 5:01 PM (Merged)
Avatar
CARWORKSNOT
  • MEMBER
  • 12 POSTS
Panic works...Which means the horn honks.... if I pull the relay it stops,if I pull the fuse it stops.....horn pad does not work I have a hayens repair manuel but I don't see the horn wiring
May 26, 2020 at 5:01 PM (Merged)
Avatar
CADIEMAN
  • CERTIFIED EXPERT
  • 3,544 POSTS
it comes through the turn signal switch. does the relay click when pushing on the pad?
May 26, 2020 at 5:01 PM (Merged)
Avatar
CARWORKSNOT
  • MEMBER
  • 12 POSTS
I will check again....But I did not hear it when I was working on it...I just pulled it (relay) when the panic horn was on and the horn stopped
If it is not clicking what is the next step?
May 26, 2020 at 5:01 PM (Merged)
Avatar
CADIEMAN
  • CERTIFIED EXPERT
  • 3,544 POSTS
gain access to the turn signal connector start probing them with a test light when you hit the horn wire it will sound.if it does not your problem is in the steering column.





May 26, 2020 at 5:01 PM (Merged)
Avatar
BAGUSKAYAKU
  • MEMBER
  • 6 POSTS
My dodge caravan 2002 horn does not work, but the ABS work light works great.
I've already checked the fuse, relay, cleaned all the socket (fuse, relay etc) and checked the wire from horn to the fuse and relay, every are good connection. But the horn does not get a power.
Would you give me some suggestion what step do I need to do?
Do you know where I can get the wiring diagram for this car? Your prompt reply is appreciated, thank you.
May 26, 2020 at 5:01 PM (Merged)
Avatar
RASMATAZ
  • CERTIFIED EXPERT
  • 75,992 POSTS
Here you go


https://www.2carpros.com/forum/automotive_pictures/12900_h1_18.jpg


https://www.2carpros.com/forum/automotive_pictures/12900_h2_17.jpg


https://www.2carpros.com/forum/automotive_pictures/12900_h3_6.jpg

May 26, 2020 at 5:01 PM (Merged)
Avatar
CARWORKSNOT
  • MEMBER
  • 12 POSTS
Thanks...I may not get to it today, but will get with you...Do I have to pull the steering wheel for this?

May 26, 2020 at 5:01 PM (Merged)
Avatar
JDL
  • CERTIFIED EXPERT
  • 16,098 POSTS
Did you use a testlite at the horn relay? Terminals 30 and 86 are hot all the time. If you use a jumper between cavity 30 and 87, the horn should sound, does it? If it does, the problem is in the steering column or front control module.
May 26, 2020 at 5:01 PM (Merged)
Avatar
CADIEMAN
  • CERTIFIED EXPERT
  • 3,544 POSTS
just remove the under dash panel you will see 2 wiring harnesses coming from the steering column one is from the wiper switch and the other is from the turn signal switch. they both go to a connector near the firewall.this is where you probe it.
May 26, 2020 at 5:01 PM (Merged)
Avatar
JDL
  • CERTIFIED EXPERT
  • 16,098 POSTS
Hey, Razmataz, I didn't see your post.
May 26, 2020 at 5:01 PM (Merged)
Avatar
CARWORKSNOT
  • MEMBER
  • 12 POSTS
I only see one harness going to the fire wall....( fire wall has 4 plugs) one appears to go to the Body control Mod. ....I unplugged the harness and tested as you said,(the dash is dead).. With my test light grounded I can make the left and right turn sign indicator's light up.... and the key ding. I also can hear something else but can't see anything. The book say the turn switch is multi function.... Is this the right plug? ...I'm getting discouraged.
May 26, 2020 at 5:01 PM (Merged)
Avatar
BAGUSKAYAKU
  • MEMBER
  • 6 POSTS
Rasmataz and JDL thank you.
I did jumper for cavity 30 and 87, the horn sounds great.
Would you give me idea how to check the the steering column or front control module?
Please let me know,thanks
May 26, 2020 at 5:01 PM (Merged)
Avatar
CADIEMAN
  • CERTIFIED EXPERT
  • 3,544 POSTS
Good job you found it. So everything's okay.. check to see if you get voltage at the horn harness if not you will need to find the relay and ck. to see if it is working.
May 26, 2020 at 5:01 PM (Merged)
Avatar
JDL
  • CERTIFIED EXPERT
  • 16,098 POSTS
Find the dark green wire with violet tracer, under the dash. Use a jumper wire splice into dk grn/vio wire, ground other end of jumper to chassis ground, if horn sounds, the problem should be in the steering column. All repair info says to disarm airbag where applicable when working under the dash.
May 26, 2020 at 5:01 PM (Merged)
Avatar
CARWORKSNOT
  • MEMBER
  • 12 POSTS
I'm sure I know how to check the "Horn Harness"....I did check the Horn Relay and is working.....The clicking I was hearing is coming from the "body control Module"(BCM) when probing the plug...there seems to be power too only (3) pins( test light lights up)... Dose the (BCM) control the Horn? Do you have a schematic of the horn wiring for this vehicle? I see there is one for a 2000 model...
May 26, 2020 at 5:01 PM (Merged)
Avatar
BAGUSKAYAKU
  • MEMBER
  • 6 POSTS
JDL,

Thanks for the info. I'm kind of new of this, so how do you exactly disarm the airbag?
Someone told me that when you disconnect the negative end of the battery and allow it to sit for about ~5 minutes, and then disconnect the socket and remove the airbag compartment. Is this correct or is there another method? After removing the airbag, it would be safe to reconnect the battery's negative end to test the steering column, correct?

Thanks.
May 26, 2020 at 5:01 PM (Merged)
Avatar
CADIEMAN
  • CERTIFIED EXPERT
  • 3,544 POSTS
if the relay is clicking and their is no power to the horn. You will need to repair the open wire from the relay to the horn.
May 26, 2020 at 5:01 PM (Merged)
Avatar
NRTHPOND
  • MEMBER
  • 1 POST
2000 Dodge Caravan SE V6 3.3L. 114,000 miles. Cruise control & horn don't work. I'm not sure if they're related. I'm mainly interested in fixing the horn, so I checked all fuses were good. I also purchased a new horn relay ($11) and that did not fix either. Should there be 12 volts at the horn terminals and under the steering wheel?

I need to pass inspection real soon. Any ideas?
May 26, 2020 at 5:01 PM (Merged)
Avatar
BRUCE HUNT
  • CERTIFIED EXPERT
  • 3,754 POSTS
I suggest you clean the corroded cable and test again for start. Otherwise, I would take out the starter and replace.
May 26, 2020 at 5:01 PM (Merged)
Avatar
JDL
  • CERTIFIED EXPERT
  • 16,098 POSTS
To disarm, remove negative battery cable for at least two minutes. There are safety issues with any airbag. Safety is your responsibility.
May 26, 2020 at 5:01 PM (Merged)
Avatar
CARWORKSNOT
  • MEMBER
  • 12 POSTS
It should have read "I'm (not) sure I know how to check the horn harness....I took the relay out and tested it ,,,,it is working fine.....I can make the horn blow through the relay with using a jumper wire ..It has to be south of the clock spring and north of the relay/fuse...
May 26, 2020 at 5:01 PM (Merged)
Avatar
BMRFIXIT
  • CERTIFIED EXPERT
  • 19,053 POSTS
No air bag light yet .
that should be coming soon .
you have clock spring under the driver side air bag in the steering column ,
that’s your problem .
call your local dealer for the parts should be under $100
May 26, 2020 at 5:01 PM (Merged)
Avatar
BAGUSKAYAKU
  • MEMBER
  • 6 POSTS
Hi JDL,

I checked the horn switch, the clock spring, and the cable leading up to the Front Control Module, and they all seem to be working properly. The problem seems to be with the Front Control Module. First, where is the Front Control Module found, and secondly, how would I go about replacing this? Would I have to purchase the entire IPM? How much would this cost, and what other changes could be associated with replacing the IPM (are there programming issues, etc)? Thanks.
May 26, 2020 at 5:01 PM (Merged)
Avatar
CADIEMAN
  • CERTIFIED EXPERT
  • 3,544 POSTS
You will need to find the turn signal switch harness and probe it.the horn will beep when you test the horn wire with a test light. If it beeps the problem is in the column.the switch harness connector is mounted on the steering column.
May 26, 2020 at 5:01 PM (Merged)
Avatar
BAGUSKAYAKU
  • MEMBER
  • 6 POSTS
JDL,

Finally, I found the problem, the printed board where the firing is broken a part in the middle. So I connect it with wiring from the out side. It works great, thank you so much for your help.
May 26, 2020 at 5:01 PM (Merged)
Avatar
CARWORKSNOT
  • MEMBER
  • 12 POSTS
Thanks ...If it is the one plugged into the turn signal,I tested it and got nothing on any of the pins...
May 26, 2020 at 5:01 PM (Merged)
Avatar
BASS
  • MEMBER
  • 1 POST
Hi baguskayaku

I have the same problem with my 2002 dodge caravan, the horn stopped working, no airbag light, fuse and relay is ok.

How did you fix yours, where is the printed board you mentiond in your previous post locted/

Thanks
May 26, 2020 at 5:01 PM (Merged)
Avatar
CADIEMAN
  • CERTIFIED EXPERT
  • 3,544 POSTS
get another switch and plug it in before installing. plug it in probe all the wires with the test light when u hit the horn wire it will beep.then you will need to install the switch.
May 26, 2020 at 5:01 PM (Merged)
Avatar
KENTMAHONEY7
  • MEMBER
  • 6 POSTS
My horn has stopped working on my 2000 Grand Caravan. Checked the fuse and it is fine. Not sure how to determine if the relay is good. What suggestions do you have? How do I check the relay? Has 190,000 miles on it.
May 26, 2020 at 5:01 PM (Merged)
Avatar
BAGUSKAYAKU
  • MEMBER
  • 6 POSTS
Bass, the location of the printed board is beside the battery(please look at first picture). I attach the diagram(picture 2-4) and check the printed board with the multimeter and has a good connection. And make sure the clockspring has not broken. Autozone sells the clockspring ( Part Number: 525-101 )about $ 50. Please let me know if you need more information. BK
May 26, 2020 at 5:01 PM (Merged)
Avatar
JDL
  • CERTIFIED EXPERT
  • 16,098 POSTS
Did you check for voltage at the fuse circuit? Even if the fuse is good, if no voltage on the fuse circuit, the circuit is still dead. You could swap that horn relay with another relay, just make sure sure they are the same, note the diagram and reading on the relay, where applicable.

Usually the problem is the wiring in the steering column, but, I'd check everything else first. At the horn relay cavities, if you use a jumper wire between terminal 30 and 87, the horn should sounds, if it does, that part of the circuit is ok. Then you would have to check control side of relay.

Note wiring diagram.
May 26, 2020 at 5:01 PM (Merged)
Avatar
CARWORKSNOT
  • MEMBER
  • 12 POSTS
Thanks again.....So you think it is in the turn signal switch....I will see about getting another switch......If that dosen't work....I was thinking to give up and just put in a horn button in the dash
May 26, 2020 at 5:01 PM (Merged)
Avatar
JDL
  • CERTIFIED EXPERT
  • 16,098 POSTS
Good job.
May 26, 2020 at 5:01 PM (Merged)
Avatar
CADIEMAN
  • CERTIFIED EXPERT
  • 3,544 POSTS
u don't have to install it. just plug it and ground the horn wire. to see if it blows.
May 26, 2020 at 5:01 PM (Merged)
Avatar
CARWORKSNOT
  • MEMBER
  • 12 POSTS
Got another switch pluged it in........still nothing.....
May 26, 2020 at 5:01 PM (Merged)