Codes p700 and 2534?

2008 CHEVROLET IMPALA
196,000 MILES • 3.9L • V6 • 2WD • AUTOMATIC
Avatar
ERIC ANTHONY URIBE
  • MEMBER
  • 39 POSTS
This is concerning the transmission wire harness connector and the TCM harness connector that was just spliced into the car. Shows codes p700 and 2534 ignition switch/run low voltage. All spliced wires were rechecked for continuity.
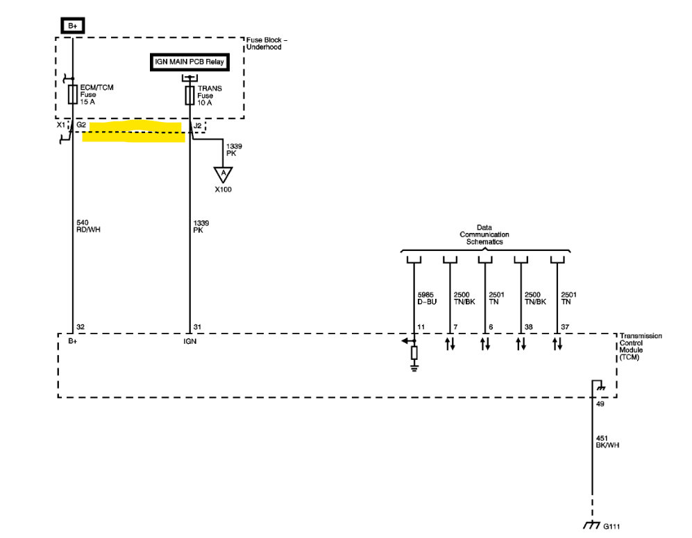
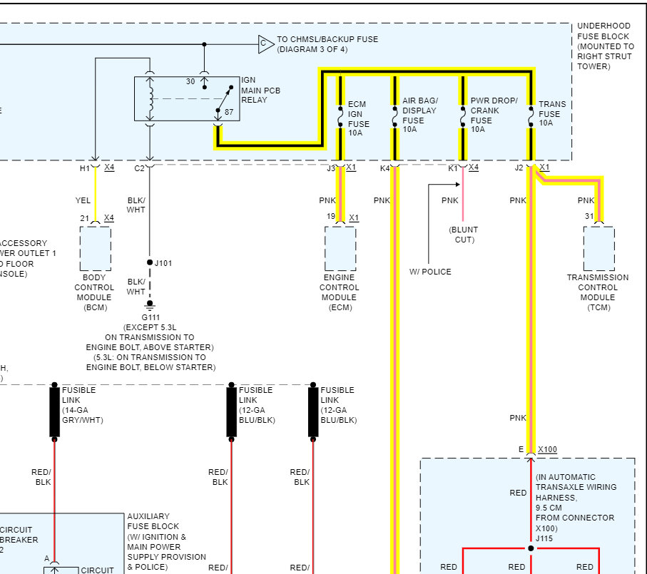
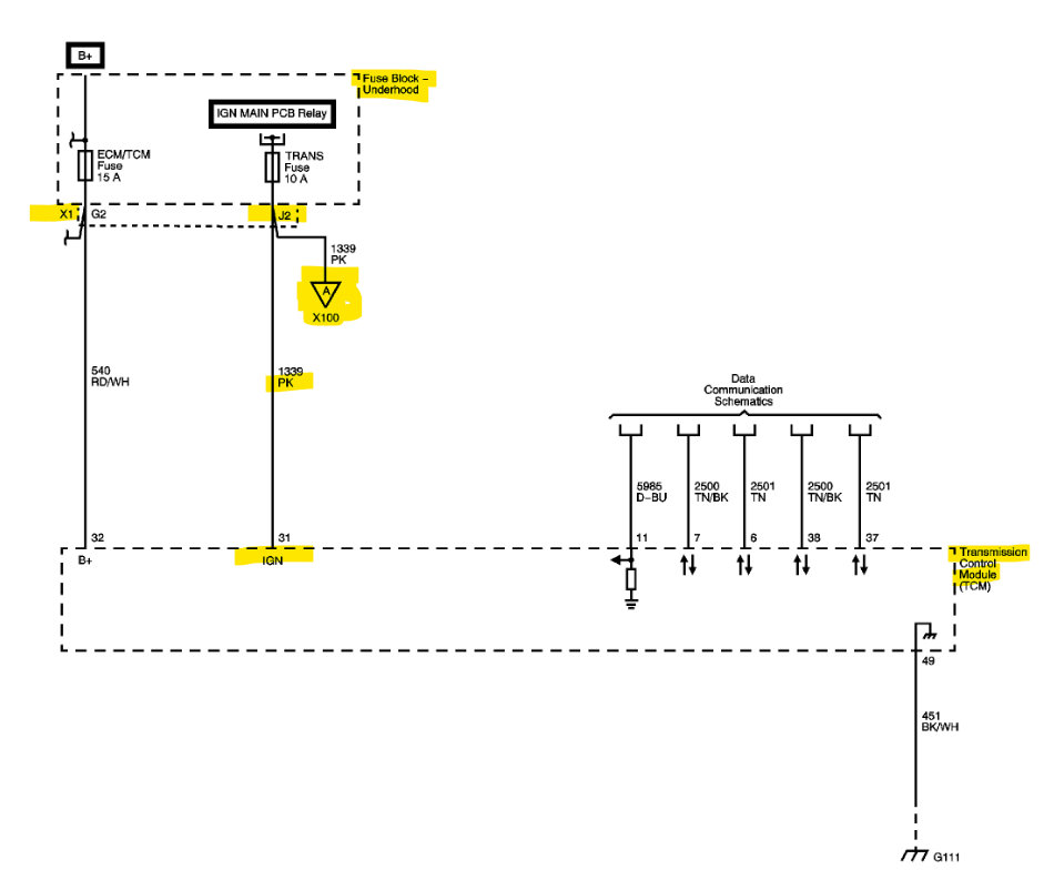
What happened? The ignition wire (pink circuit 1339 or simply 39) from TCM 48-way connector pin 31 to transmission harness 20-way connector pin E showed no continuity. Is this normal when the key is in the off position? Does this wire go through a fuse or fusible link? The wiring diagram shows transmission fuse 4 in the junction block but no fusing in the wire in between pin 31 and pin E unless I am not reading the diagram correctly. All other connections showed continuity
I am not sure if I should test while the engine is running or while the key is in the on position or for that matter while battery voltage and ground are connected. Could this be a simple splicing issue or more? I think the misfire is the result of low voltage rather than damage to the ignition switch.
Aug 30, 2022 at 6:30 AM
Advertisement
Avatar
AL514
  • CERTIFIED EXPERT
  • 5,465 POSTS
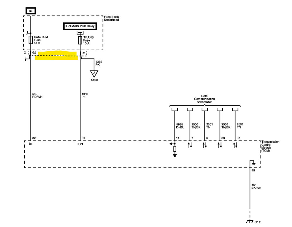
Hello, pink wire pin 31 is only powered when the IGN Main PCB Relay is powered up, so it wouldn't show continuity with the key off. I'll post the diagrams for you. It's powered up by the TRANS Fuse 10amp. In the under-hood fuse block.
The Body Control module is in charge of activating that relay. Check the fuse first.
If you pull the IGN MAIN PCB Relay, and Key On engine off, the relay location pins should have 2 powered up pins (12v) and one ground and the other goes to power up the Trans Control Module.
It looks like the code setting criteria is the TCM is detecting a short to ground.

https://www.2carpros.com/articles/how-to-check-an-electrical-relay-and-wiring-control-circuit

https://www.2carpros.com/articles/how-to-check-a-car-fuse
Aug 30, 2022 at 8:05 AM
Avatar
ERIC ANTHONY URIBE
  • MEMBER
  • 39 POSTS
I have replaced the transmission fuse 10 amp and no changes. I have changed the ECM ignition fuse as well with no changes. I don't know where exactly the IGN Main PCB Relay is according to my car's fuse layout.
None of the relays under the hood say that.
Aug 30, 2022 at 9:40 AM
Advertisement
Avatar
AL514
  • CERTIFIED EXPERT
  • 5,465 POSTS
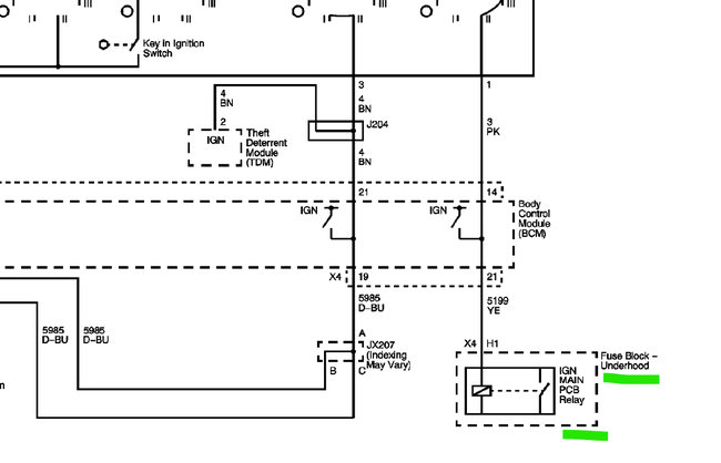
They don't make anything easy anymore. Can you find me a build date for your vehicle? It should be on a tag on the driver's door frame, it will have a month and year such 08/2007 or 08/07 for example. It might be on the underside of the hood tag as well. There might be a slight difference somewhere here. Even the OEM diagrams call it IGN MAIN PCB Relay, underhood fuse panel, passenger side strut tower. And is there 12volts at the Trans Fuse? No corrosion in the pins it fits into?
Also, you mentioned the TCM was spliced in? Was it recently replaced, and why was it spliced in?



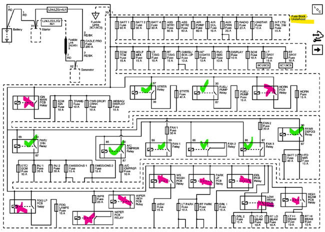
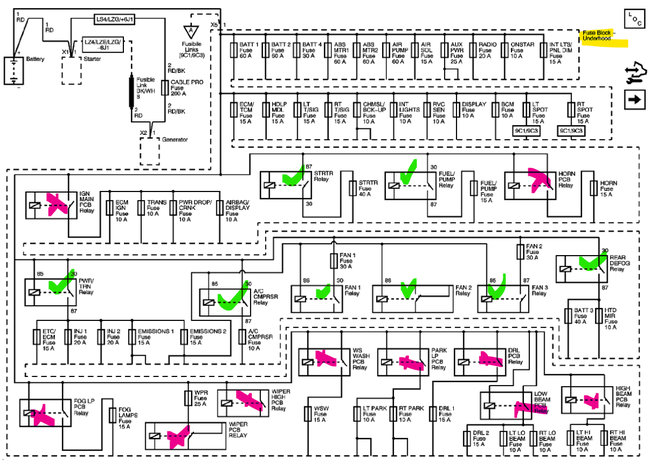
Okay, I figured it out. Those relays are built into the fuse panel and are not serviceable.
The 3rd diagram is the same fuse panel you're showing me, I'll show you the list of relays built into that fuse box. (4th diagram) that's why we can't find it, but it's in there.

So, with the key On, if you have power at the TRANS Fuse and the ECM IGN fuse, the relay is working.
Aug 30, 2022 at 9:56 AM
Avatar
ERIC ANTHONY URIBE
  • MEMBER
  • 39 POSTS
Unfortunately, I'm not near my car I'm at work so I can't provide the build Date. I can offer the VIN or something else that would distinguish its make date. The new fuse worked fine when I put it in. No corrosion as I inspected them. So, I have yet to splice the TCM and transmission harness. That's the next step. I have had this p700 code and it's making my coolant reach 212 degrees. I was thinking that it was a wire behind the fuse since the fuse is good. Yes, this is the only fuse box under the hood I have a 2008 3.9 police package v6 impala. Only 2 fuse boxes in the car one underneath the glove box passenger side in the car and the one attached to the passenger strut tower. When I get home, I will send the build date.
Aug 30, 2022 at 12:20 PM
Avatar
AL514
  • CERTIFIED EXPERT
  • 5,465 POSTS
Did you read what I posted before your last message? That relay is built into the fuse panel, along with a bunch of other relays, they are not removable. If you have power at the TRANS Fuse and the ECM IGN fuse, the relay is working. I don't need the build date. I found the information on the fuse panel. The Relays listed in the second diagram are the ones that are built into the circuit board inside the under-hood fuse panel.
The p700 code, is that P0700?
And why are you splicing in another TCM? The TCM is a separate module with its own harness connectors. I'm not sure I understand why you would do that. After TCM is replaced, it needs to be programmed to the vehicle. And 212 degrees is not over the limit on newer vehicles for coolant temperature.
And if that TRANS Fuse has power, there is a problem farther down the line towards the TCM. I would check power directly at the TCM.
Aug 30, 2022 at 1:05 PM
Avatar
ERIC ANTHONY URIBE
  • MEMBER
  • 39 POSTS
So, with the key on I had power to both fuses. But the p0700 code is still there with the ignition one as well. I didn't splice a TCM yet I was going to I has bought a new TCM and put that in with no change either.
Aug 30, 2022 at 7:53 PM
Avatar
ERIC ANTHONY URIBE
  • MEMBER
  • 39 POSTS
I was talking about the TCM harness connector that goes into the TCM directly. I was going to splice a new one because since it isn't a fuse or relay it has to be a wire etc. I scanned my car again and still have a current fault of 2534 and pending fault of the p0700 that is causing all of my grief and pain. Power to the 2 fuses.
Aug 31, 2022 at 5:23 AM
Avatar
ERIC ANTHONY URIBE
  • MEMBER
  • 39 POSTS
I have no idea on how to check the power on the TCM and I switched out the TCM with a new unprogrammed one thinking it might change something code wise but no luck. I tested the trans fuse and ign TCM fuse last night with the key on for power and it showed the fuses conducting the appropriate amps inside.
Aug 31, 2022 at 8:09 AM
Avatar
AL514
  • CERTIFIED EXPERT
  • 5,465 POSTS
The P0700 code is just the TCM telling the Engine Computer (ECM) that there is a code stored in memory of the TCM. So, if you were to scan only the ECM, like what AutoZone does for most people, it would indicate that there is a code stored in the TCM and its the problem with the vehicle, it's a cause, not effect.
You don't have to have the TCM plugged in to check for power on this circuit. Since it comes directly from the fuse box with the Key On. All you need to do with a multimeter is have one lead on the battery negative and the other lead touch the pin on the TCM connector.
It looks like this Trans Control Module only has one plug. And there is only one pink wire in the entire plug, With the key on very easily touch the red multimeter lead to that pin and it should read 12volts. If it doesn't, there is a wiring problem between that TCM connector and the fuse panel.
This is a very check to do. If there is no power. You'll have to trace that pink wire back until you find a break in the wire, or a corroded connector is going through on its way to that fuse panel. No need to replace the TCM harness plug. If there is power there, turn the key off, and verify that the pins on the connector were not spread apart too far and just not making contact. That happens a lot, some people jam a test lead into a connector pin and spread the pins and then it never makes contact again. and they think something else has failed. It's called Pin Fitment.
After you find the power issue, put the old TCM back in, because it's programmed to your VIN, and you will have to program a new one for it to work at all.

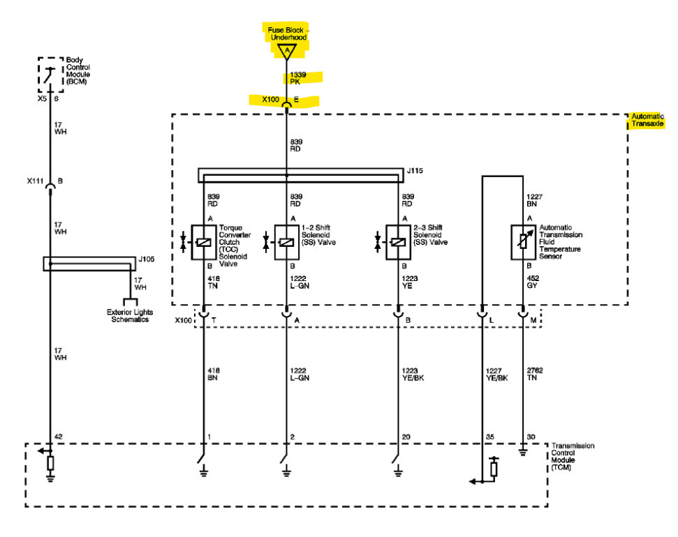
One of the things to be aware of, if you do not have 12 volts at the TCM pink wire. The only connector I see on that circuit is the connector at the Fuse Panel (under-hood). So, you can check that connector with the key off for any issues, but also that pink wire branches off from that same spot and goes to the actual Transmission itself. It powers up the shift solenoids and the torque converter lock up solenoid, this sounds complicated but it's not.
If power is missing at the TCM connector and you don't find an issue at the fuse panel connector, with the key off, try unplugging the connector at the Transmission that has that same pink wire in it. and retest at the TCM connector. If you are unsure of how to test the connector with a multimeter let me know and I'll make you a small diagram of how to do it. It should be a quick test.
You could use a test light but that will not verify a full 12 volts.

https://www.2carpros.com/articles/how-to-use-a-voltmeter
Aug 31, 2022 at 9:59 AM
Avatar
ERIC ANTHONY URIBE
  • MEMBER
  • 39 POSTS
Hey, tomorrow is my day off and I'm going to do everything you suggested. But in regard to testing the connectors should it be in DC volts or ohms?
Sep 2, 2022 at 9:41 AM
Avatar
ERIC ANTHONY URIBE
  • MEMBER
  • 39 POSTS
I'd be using the multimeter to do it.
Sep 2, 2022 at 11:26 AM
Avatar
AL514
  • CERTIFIED EXPERT
  • 5,465 POSTS
You are checking for battery voltage (12v), so set your meter to 20Volts DC. That will give you readings from 0 to 20 volts, which is the range you want to be in. Connect the black lead of the meter to battery negative and just lightly touch the pins of the transmission connector. Don't shove the meter leads into the connector pins, they will spread and never make contact again. This is something to keep in mind, because a lot of people don't pay attention to it. Even over time pins can get spread and cause all kinds of issues.
So, with the transmission connector unplugged, just turn the key to on position, engine off and check that pink wire for 12volts. If it is reading 12 volts, then take a real good look at the pin in the connector for that wire, we usually do what is called a "pin drag test", using a pin that is the same exact size as the pin on the TCM, and see if the female pin is loose. There should be some drag when trying a pin in the connector. Do this with the key off.
If there is some drag that means the 2 pins are making good contact when the TCM is plugged in. Also check the connector for any white or green crusty corrosion.
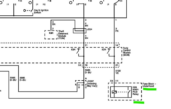
From the OEM diagrams it looks like the only other connection from the fuse box, is at the fuse box itself, so check that pink wire and we'll go from there. I think it's the only pink wire on that connector, I'll take another look at the diagrams and if there is any others Ill post it below. But we will make a plan for what to do next once you see what reading you get at the TCM connector.
of course, if you have any more questions about the testing, just ask. It's best to use battery negative for your ground connection so we know the connection is good all the way back to the battery.

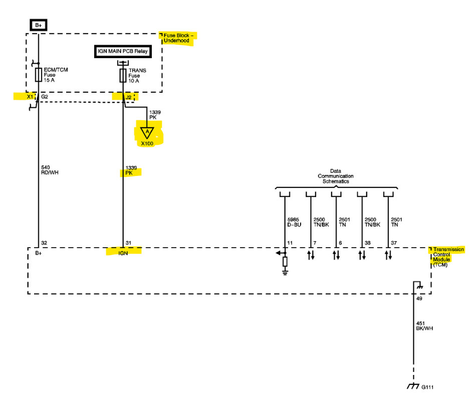
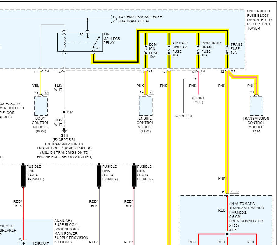
One other thing, looking back at your original post, you checked for continuity from the TCM connector pin 31 (pink wire) to the transmission connector pin E (also pink wire) and had no continuity, Is that correct? If so, I'm going to post the Under-hood Fuse Panel instructions, because that pink wire splices off at the Fuse Panel connector X1 and runs to the TCM and then to the Transmission, if that Fuse Panel connector has corrosion underneath that could be the whole problem. The main Connectors are on the bottom of the fuse panel, so you will have to unbolt it to get to the connectors on the bottom. Fuse panels with main connections on the bottom always seem to corrode first, they get the most moisture spraying up from the road and they can cause massive problems, Check X1, all the diagrams are below. Just make sure the key is Off before unplugging the connector.

https://www.2carpros.com/articles/how-to-use-a-voltmeter
Sep 2, 2022 at 2:18 PM
Avatar
ERIC ANTHONY URIBE
  • MEMBER
  • 39 POSTS
I'm just confused on how I'm supposed to fit a pin the same exact size of the TCM pin inside the female connector? Where would I get a single pin?
Sep 2, 2022 at 2:39 PM
Avatar
AL514
  • CERTIFIED EXPERT
  • 5,465 POSTS
Look back up, I added a check on the fuse panel to do first.
Are you getting misfire codes as well. Sorry I missed some of the first post, I was looking for wiring diagrams at the same time... Did you already splice in a new TCM connector?
Sep 2, 2022 at 2:40 PM
Avatar
ERIC ANTHONY URIBE
  • MEMBER
  • 39 POSTS
I haven't checked anything I'm still at work, I still have to check the TCM connector. I'm asking though because I didn't understand what you said about the pin drag test and how I would get a pin and put it into the connector.
Sep 2, 2022 at 2:59 PM
Avatar
ERIC ANTHONY URIBE
  • MEMBER
  • 39 POSTS
No, I don't have any misfire codes thankfully just the active code of p2534 and a pending code of p700.
Sep 2, 2022 at 2:59 PM
Avatar
ERIC ANTHONY URIBE
  • MEMBER
  • 39 POSTS
I have not spliced the new tcm connector yet.
Sep 2, 2022 at 3:00 PM
Avatar
AL514
  • CERTIFIED EXPERT
  • 5,465 POSTS
Don't worry about the pin drag test right now, you didn't have continuity on a circuit that should regardless of key on or not., Check that connector under the fuse box first. That X1 connector has a splice at the fuse box connector (pink wire) and the pink wire runs in 2 different directions. It's possible the connector is bad. Do that check first, you can even do a continuity test from the X1 J2 pin at the fuse box, going from J2 to the TCM and J2 to the transmission. And we will be able to tell on what leg of the circuit the problem exists. Or if its right at J2.
Sorry I should have looked back at the original post for the testing you already did, but unplug the TCM and the transmission connector before doing your continuity test.
Sep 2, 2022 at 3:13 PM
Avatar
ERIC ANTHONY URIBE
  • MEMBER
  • 39 POSTS
So, just to clarify when I get home, I am going to test with DC voltage with the black lead on the battery negative and check the TCM connector that holds the pink wire. Check for 12 volts. Or should I do the continuity test on the fuse box circuit terminal to the TCM harness pin? Just to clarify.
Sep 2, 2022 at 4:00 PM
Avatar
AL514
  • CERTIFIED EXPERT
  • 5,465 POSTS
Yes, battery negative and do the voltage test checking the TCM pin and the Transmission pin E, both testing with the black lead on the battery negative. You can even just check it right from the TRANS Fuse 10amp with the key On (red meter lead). I added the OEM diagrams as well (3 and 4)

Next Test if 12volts is missing from either the TCM or Transmission on Pink wire.
Key Off.
unbolt the fuse panel and unplug the X1 connector (diagram 5). With the TCM unplugged and the transmission connector unplugged. Check for continuity (ohms setting) from the J2 pin (diagram 6) to the TCM and then to the Transmission connector E pin. J2 is where the pink wire splits into 2 and one goes to the TCM and the other to the Transmission.
Sep 2, 2022 at 5:08 PM
Avatar
ERIC ANTHONY URIBE
  • MEMBER
  • 39 POSTS
And to check the connectors I stick a paper clip in the pin and test that, no?
Sep 2, 2022 at 5:54 PM
Avatar
AL514
  • CERTIFIED EXPERT
  • 5,465 POSTS
No don't do anything with the pin fitment right now, do your voltage checks and continuity checks and see what you get. If it comes down to having to check pins, I'll explain that in more detail later, you already did a continuity check the revealed an issue, so we need to pinpoint that problem before anything, the missing voltage is what the code is for. Do not damage any pins with a paperclip.
Do you live in an area where they use a lot of salt on the roads during wintertime? Fuse boxes in the engine compartment suffer a lot of corrosion being exposed to the elements, so those circuits need to be checked.
Sep 2, 2022 at 6:09 PM
Avatar
ERIC ANTHONY URIBE
  • MEMBER
  • 39 POSTS
No, I live in Long Beach California and my car isn't rusted. But how will I check the TCM harness pin or transmission pins for continuity if I can't reach them with the leads? They are too big to fit and touch the metal inside. plus, this is what my TCM connector looks like pin 49 shouldn't be like that I think.
Sep 2, 2022 at 6:12 PM
Avatar
AL514
  • CERTIFIED EXPERT
  • 5,465 POSTS
That's the TCM connector?
Sep 2, 2022 at 6:32 PM
Avatar
ERIC ANTHONY URIBE
  • MEMBER
  • 39 POSTS
Yes.
Sep 2, 2022 at 6:33 PM
Avatar
ERIC ANTHONY URIBE
  • MEMBER
  • 39 POSTS
How do i test those? There are incredibly small.
Sep 2, 2022 at 6:35 PM
Avatar
AL514
  • CERTIFIED EXPERT
  • 5,465 POSTS
That pin 49 is the main Ground. You're not able to just touch the tip of the multimeter lead to any of those pins?
When testing and for example, the harness plug needs to be plugged in to read a voltage signal, back probing the connector with a pin is the other option, you very gently slide a T pin in the back of the connector alongside the wire you need to test. Sometimes the connector lock needs to be removed from the connector. There are weather seals on each wire, so you need to slide to pin in just alongside the wire not damaging the seal, and just far enough in that the pin stops going in straight. Then check that there is reading on the meter to make sure it is contacting the pin on the inside of the connector.
This is a diagram I made up to show an example of back probing a connector.
Sep 2, 2022 at 6:41 PM
Avatar
ERIC ANTHONY URIBE
  • MEMBER
  • 39 POSTS
No, they are too thick. The pins are too far back..
Sep 2, 2022 at 6:44 PM
Avatar
ERIC ANTHONY URIBE
  • MEMBER
  • 39 POSTS
It's just impossible with the transmission one too.
Sep 2, 2022 at 6:46 PM
Avatar
AL514
  • CERTIFIED EXPERT
  • 5,465 POSTS
Look back up, I have a diagram I made showing how to back probe a connector.
And what are you seeing wrong with pin 49? Does it look spread compared to the flat pin that it connects to?
that transmission connector will definitely need to be back probed, those are extremely small pins, those are the ones that worry me. They are so small, if there's the slightest spread in the female pins it will never connect with the transmission.
Sep 2, 2022 at 6:50 PM
Avatar
ERIC ANTHONY URIBE
  • MEMBER
  • 39 POSTS
Okay, but how would I do that with the TCM harness? It has a whole plastic back I see doing it with the transmission one but the TCM one?
Sep 2, 2022 at 6:52 PM
Avatar
ERIC ANTHONY URIBE
  • MEMBER
  • 39 POSTS
It is like lower than it should be it's like misaligned. it's just the only thing I've seen slightly not right.
Sep 2, 2022 at 6:53 PM
Avatar
AL514
  • CERTIFIED EXPERT
  • 5,465 POSTS
Can you show me the rest of the connector? Sometimes they may need to be taken apart somewhat.
Sep 2, 2022 at 6:55 PM
Avatar
ERIC ANTHONY URIBE
  • MEMBER
  • 39 POSTS
Here.
Sep 2, 2022 at 6:58 PM
Avatar
ERIC ANTHONY URIBE
  • MEMBER
  • 39 POSTS
This angle too.
Sep 2, 2022 at 6:59 PM
Avatar
AL514
  • CERTIFIED EXPERT
  • 5,465 POSTS
Okay, that blue cover will come off, I'm trying to find the diagram of it, sometimes you have to pull the grey latch back to its lock position and it make expose the tabs to remove it. I take them off all the time, they need to remove for testing when plugged in, It's just a search trying to find the instructions to getting it off.
As for pin 49, if you can find something that is the same thickness as the pin that fits in that cavity, you can do a drag test on it. If that Ground has a loose pin, it can cause that code. Just look at the TCM pins to see how thick that pin is, It does look like it might be a little loose.

Ill see if I can find the instructions on taking that blue cover off, unless can you fit a regular pin inside of the TCM connector smaller pins? Just nothing that has to be forced it, you only need to make a light contact with those female pins to get a voltage reading. Even a sewing pin might fit.
Sep 2, 2022 at 7:02 PM
Avatar
ERIC ANTHONY URIBE
  • MEMBER
  • 39 POSTS
Find something the same thickness?? That connector is so unique. That seems extremely difficult. I feel like I'd have to destroy the new TCM I bought to find the same thickness and use the pin from the new TCM and saw through it.
Sep 2, 2022 at 7:21 PM
Avatar
ERIC ANTHONY URIBE
  • MEMBER
  • 39 POSTS
I tried a sowing pin but I was getting a reading like it was .40 etc., I couldn't get a good reading and I tried other female pins and roughly the same reading.
Sep 2, 2022 at 7:27 PM
Avatar
AL514
  • CERTIFIED EXPERT
  • 5,465 POSTS
No don't do that, get the blue cover off the back and back probe the connector, do that first and let's make sure that 12volts is getting to that pink wire. This code is for the TCM Ignition wire. Try a sewing in in the front and get a voltage reading on the pink wire. We'll deal with the results after.
In these situations, you have to be creative, this is what it takes if you're going to fix your own vehicles.
Do you own a scan tool? If you do, what kind is it, can it communicate with other modules besides the engine computer?
Sep 2, 2022 at 7:29 PM
Avatar
ERIC ANTHONY URIBE
  • MEMBER
  • 39 POSTS
So, I tried to get a voltage reading on the female pin with my sewing needle and it didn't read anything it was 0 but I tried the pin to the right it had 12 volts and the one to the left of it didn't read any volts either. That was with the DC current with the black lead on the negative terminal of my battery with the key on.
Sep 2, 2022 at 7:39 PM